EasyManua.ls Logo

GE Vivid P3 - 5-2-3 TX64

GE Vivid P3
336 pages
Print Icon
To Next Page IconTo Next Page
To Next Page IconTo Next Page
To Previous Page IconTo Previous Page
To Previous Page IconTo Previous Page
Loading...
GE HEALTHCARE PROPRIETARY TO GE
D
IRECTION 55344303-100, REVISION 6 VIVID P3 SERVICE MANUAL
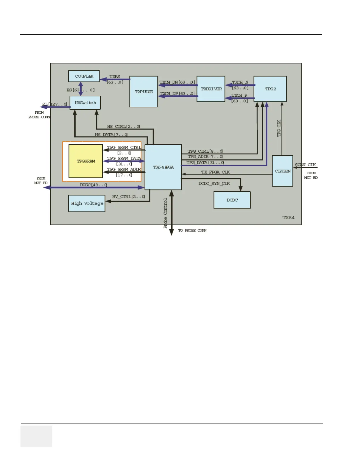
5-14 Section 5-2 - PWA Assy Diagrams
5-2-3 TX64
Figure 5-10 TX64 Block Diagram
TX64: VIVID P3 Transmit board
TPG2: Transmit Pulse Generator
TMST: VIVID P3 Master board
TXMX FPGA: Transmit and MUX controlling FPGA
5-2-3-1 Description
This diagram describes VIVID P3 TX64 board.
The main function:
Generate the transmit pulse.
Drive the Tx pulse with high voltage.

Table of Contents

Other manuals for GE Vivid P3

Related product manuals