EasyManua.ls Logo

GE Vivid P3 - 7-6-1-5 Color Flow Low Sensitivity

GE Vivid P3
336 pages
Print Icon
To Next Page IconTo Next Page
To Next Page IconTo Next Page
To Previous Page IconTo Previous Page
To Previous Page IconTo Previous Page
Loading...
GE HEALTHCARE PROPRIETARY TO GE
D
IRECTION 55344303-100, REVISION 3 VIVID P3 SERVICE MANUAL
Chapter 7 Diagnostics/Troubleshooting 7-15
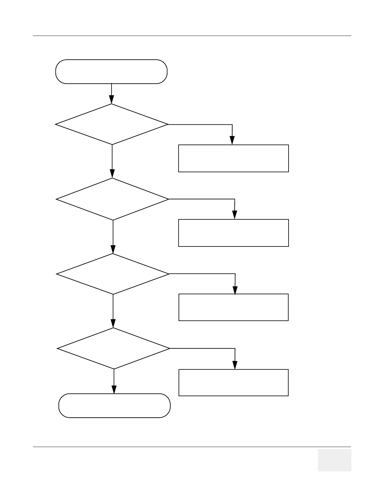
7-6-1-5 Color Flow Low Sensitivity
Figure 7-11 Color Flow Low Sensitivity
Color Flow sensitivity is low.
Go to B Mode Low Sensitivity
section.
YES
NO
Is the sensitivity normal for
B Mode?
Is the sensitivity low for all
types of probe?
Check the probes.
NO
YES
Is the sensitivity low for all
area of the ROI?
YES
Is Conn board power
supply on TX64 ok?
Check TMST board, refer to error
code list.
NO
Replace the TX64 board.
NO
Check RX64 board
YES

Table of Contents

Other manuals for GE Vivid P3

Related product manuals