EasyManua.ls Logo

GE Vivid P3

GE Vivid P3
336 pages
To Next Page IconTo Next Page
To Next Page IconTo Next Page
To Previous Page IconTo Previous Page
To Previous Page IconTo Previous Page
Loading...
GE HEALTHCARE PROPRIETARY TO GE
D
IRECTION 55344303-100, REVISION 3 VIVID P3 SERVICE MANUAL
7-14 Section 7-6 - Troubleshooting
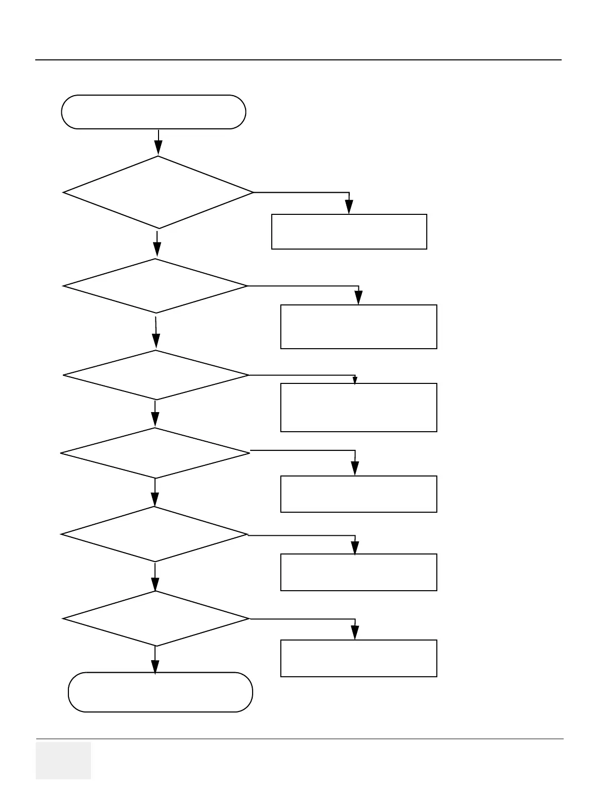
7-6-1-4 Noise in B Mode
Figure 7-10 Noise in B Mode
Noise in B Mode.
Set the functional grounding.
YES
NO
Check & ensure system is
grounded using 3 pin
connector on mains?
Is there any electrical
devices that affect the
Scanner?
Keep the Scanner away from
those electrical devices.
NO
YES
If the probe connect properly?
END
NO
YES
Is the PDB,TX64, RX64
assembled properly?
NO
Ensure board connection.
YES
1) Re-connect the probe.
2) Check the probe, whether it
is broken on the surface.
Is the shielding emi cover
assembled properly?
NO
Assemble it properly.
YES
Are all cable located
in right place?
NO
Route it properly.
YES
Note: Run Service Diagnostic test, refer sec 7-7 for
diagnostic test

Table of Contents

Other manuals for GE Vivid P3

Related product manuals