EasyManua.ls Logo

GE Vivid P3

GE Vivid P3
336 pages
To Next Page IconTo Next Page
To Next Page IconTo Next Page
To Previous Page IconTo Previous Page
To Previous Page IconTo Previous Page
Loading...
GE HEALTHCARE PROPRIETARY TO GE
D
IRECTION 55344303-100, REVISION 3 VIVID P3 SERVICE MANUAL
Chapter 7 Diagnostics/Troubleshooting 7-21
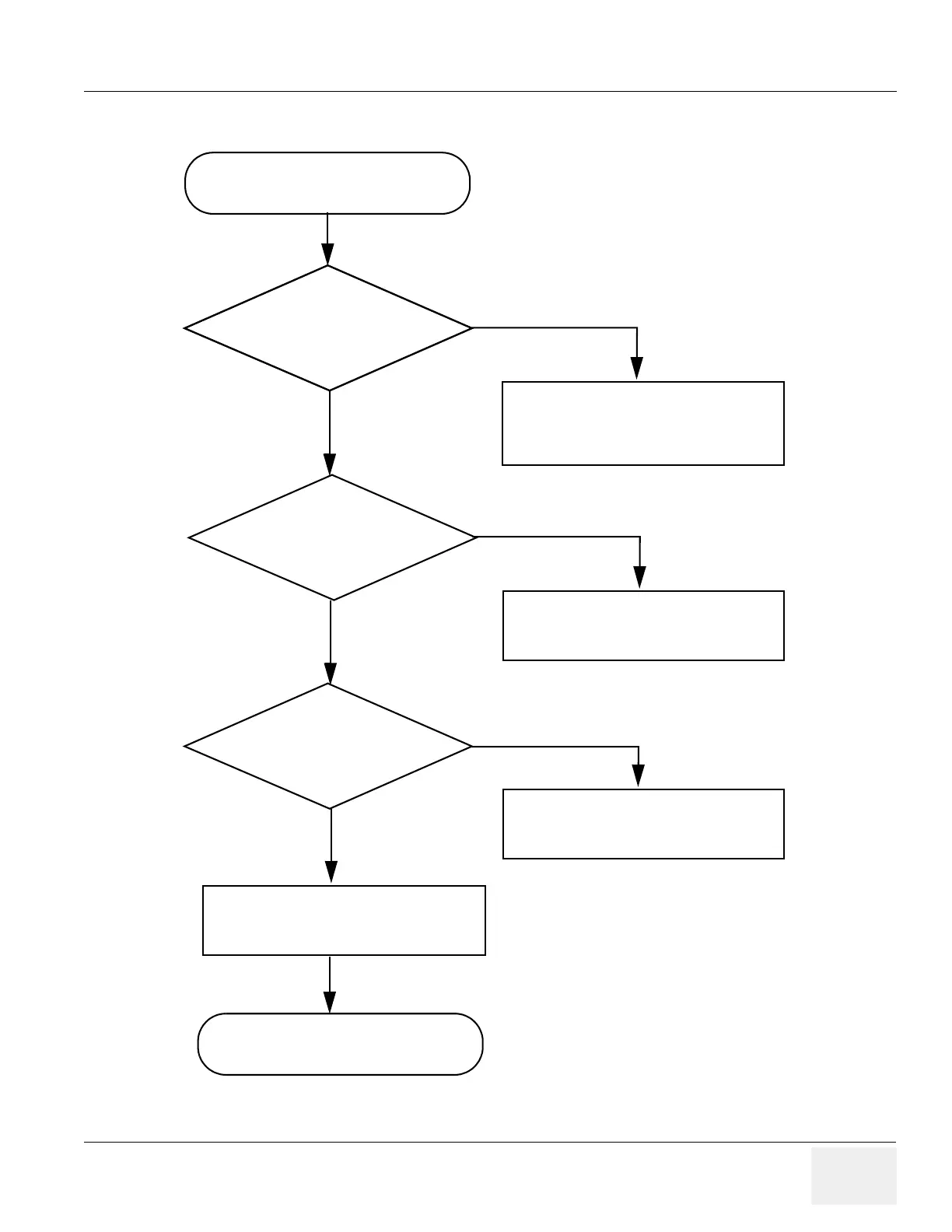
7-6-1-10 LCD Display
Figure 7-17 LCD Display
Error on the LCD display!
Check the cable from Docking board
to LCD also check LCD.
NO
YES
Does the LCD display
nothing?
Does the colors seem
abnormal?
Check cable from Docking board to
LCD.
YES
NO
Does the Brightness
adjustment seem
improper?
Set up the brightness.
YES
Check the LCD Assy
NO
END

Table of Contents

Other manuals for GE Vivid P3

Related product manuals