EasyManua.ls Logo

Xilinx SelectIO 7 Series - HSLVDCI (High-Speed LVDCI)

Xilinx SelectIO 7 Series
188 pages
Print Icon
To Next Page IconTo Next Page
To Next Page IconTo Next Page
To Previous Page IconTo Previous Page
To Previous Page IconTo Previous Page
Loading...
7 Series FPGAs SelectIO Resources User Guide www.xilinx.com 59
UG471 (v1.10) May 8, 2018
Supported I/O Standards and Terminations
HSLVDCI (High-Speed LVDCI)
The HSLVDCI standard is intended for bidirectional use. The driver is identical to LVDCI,
while the input is identical to HSTL and SSTL. By using a V
REF
-referenced input,
HSLVDCI allows greater input sensitivity at the receiver than when using a single-ended
LVCMOS-type receiver.
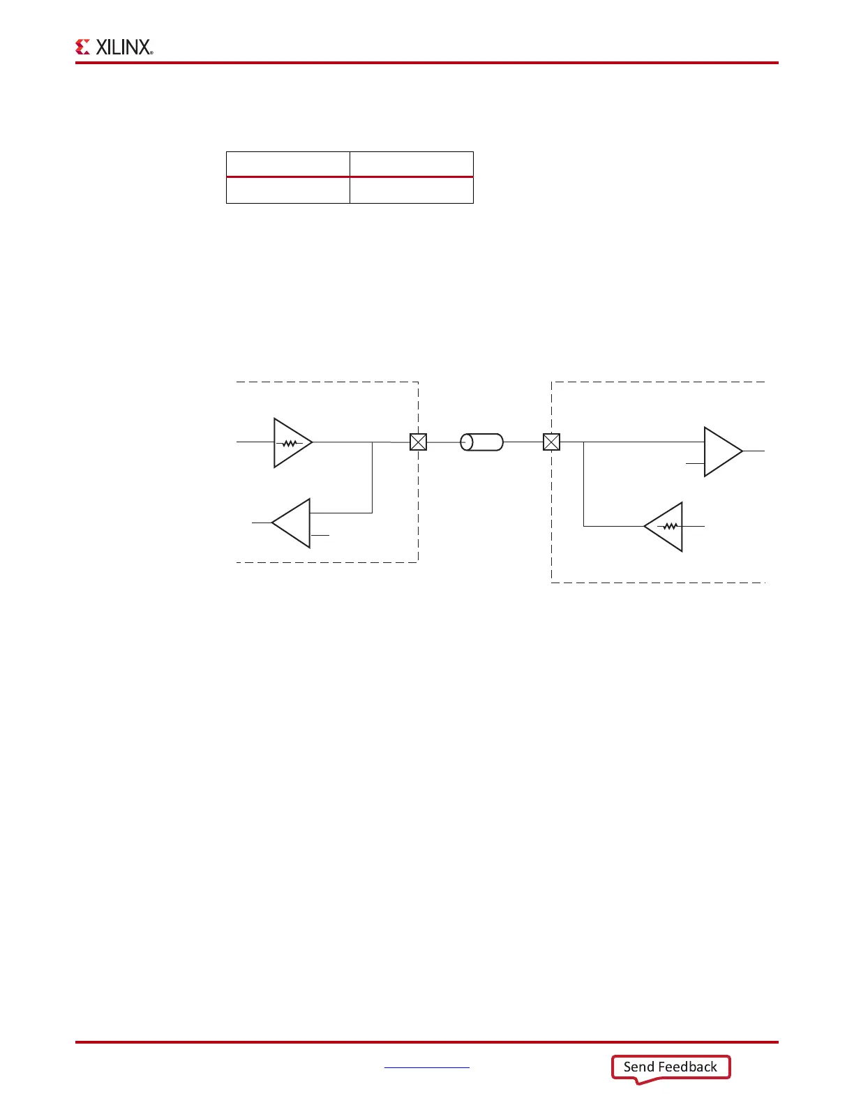
A sample circuit illustrating bidirectional termination techniques for an HSLVDCI
controlled impedance driver is shown in Figure 1-45. The DCI I/O standards supporting a
controlled impedance driver with a V
REF
referenced input are: HSLVDCI_15 and
HSLVDCI_18.
For electrical specifications, refer to the LVDCI V
OH
and V
OL
entries in the 7 series data
sheets.
Table 1-18: Available I/O Bank Type
HR HP
N/A Available
X-Ref Target - Figure 1-4 5
Figure 1-45: HSLVDCI Controlled Impedance Driver with Bidirectional Termination
Z
0
IOB
HSLVDCI_15
HSLVDCI_18
HSLVDCI_15
HSLVDCI_18
ug471_c1_35_121610
R
0
= R
VRN
= R
VRP
= Z
0
R
0
= R
VRN
= R
VRP
= Z
0
IOB
V
REF
= V
CCO
/2
V
REF
= V
CCO
/2
+
Send Feedback

Table of Contents

Related product manuals