EasyManua.ls Logo

Agilent Technologies E6000C - Figure 91 Use the Printer

Agilent Technologies E6000C
322 pages
Print Icon
To Next Page IconTo Next Page
To Next Page IconTo Next Page
To Previous Page IconTo Previous Page
To Previous Page IconTo Previous Page
Loading...
GOverview
E6000C Mini-OTDR Users Guide, E0302
307
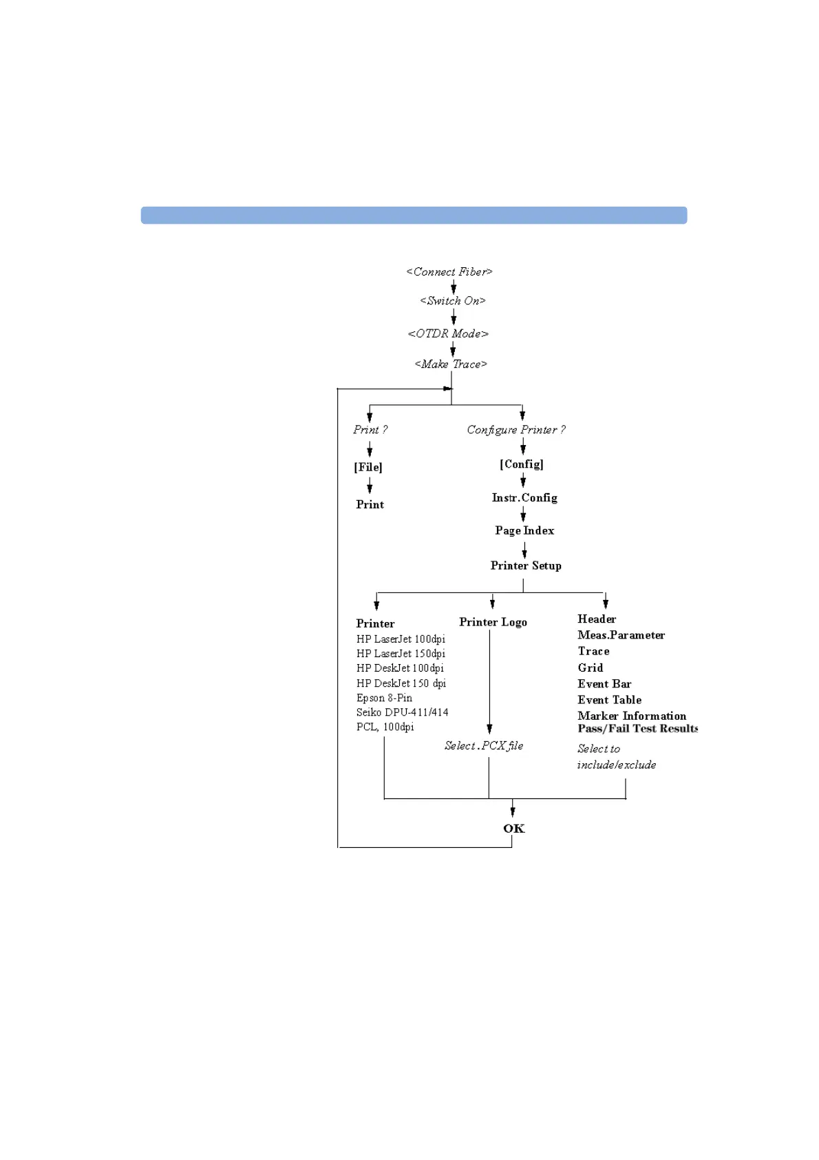
Figure 91 Use the printer
Artisan Technology Group - Quality Instrumentation ... Guaranteed | (888) 88-SOURCE | www.artisantg.com

Table of Contents

Related product manuals