EasyManua.ls Logo

AudioCodes Media 800 MSBR - User Registration and Internal Database

AudioCodes Media 800 MSBR
1002 pages
Print Icon
To Next Page IconTo Next Page
To Next Page IconTo Next Page
To Previous Page IconTo Previous Page
To Previous Page IconTo Previous Page
Loading...
User's Manual 428 Document #: LTRT-12809
Mediant 800 MSBR
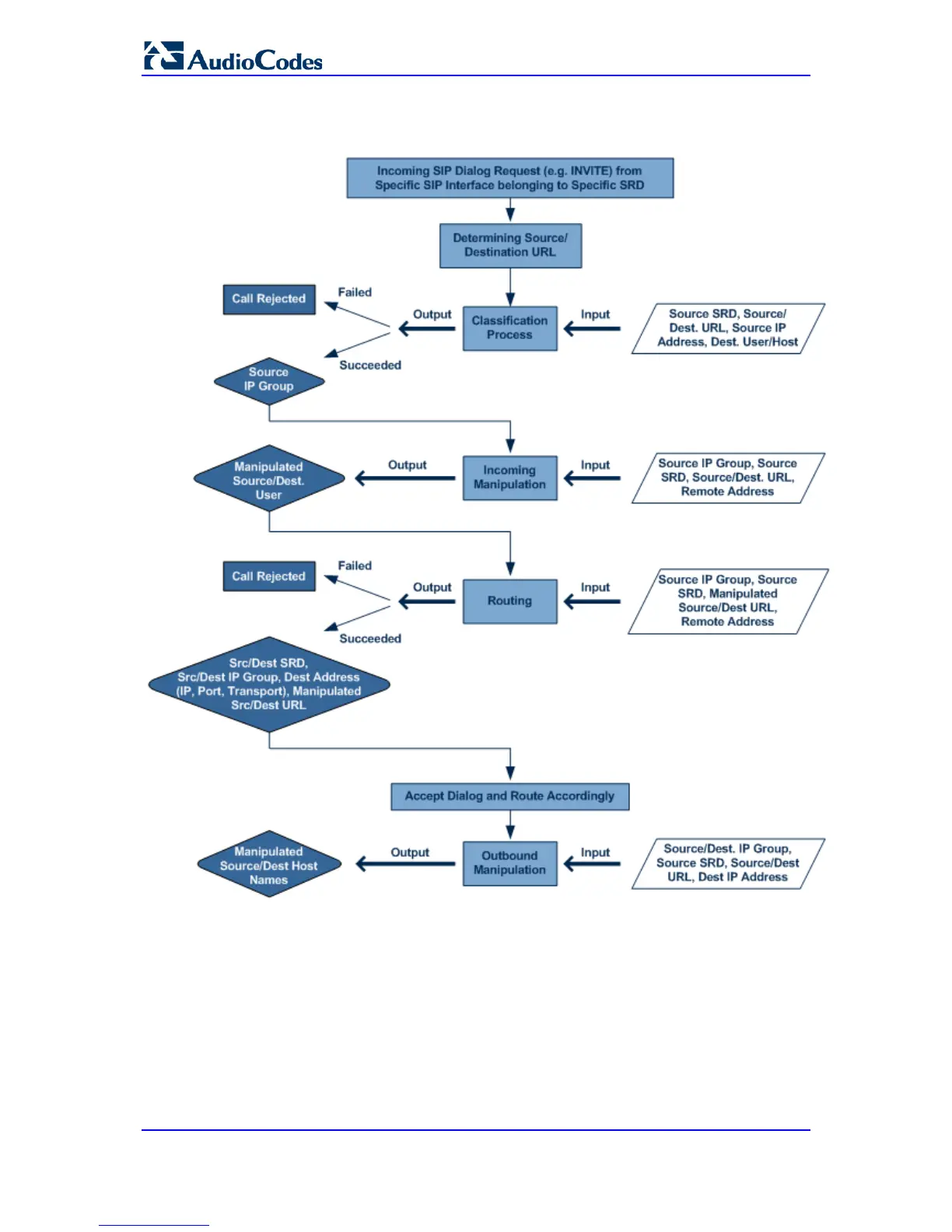
The flowchart below illustrates the SBC process:
Figure 30-1: Routing Process
30.3 User Registration and Internal Database
To allow registrations to traverse the SBC, the device must be configured with at least one
User-type IP Group. These IP Groups represent a group of user agents that share the
following characteristics:
Perform registrations and share the same serving proxy\registrar
Possess identical SIP and media behavior
Reside on the same Layer-3 network and are associated with the same SRD

Table of Contents

Related product manuals