EasyManua.ls Logo

AudioCodes Media 800 MSBR - Registration Restriction Control; SBC Media Handling

AudioCodes Media 800 MSBR
1002 pages
Print Icon
To Next Page IconTo Next Page
To Next Page IconTo Next Page
To Previous Page IconTo Previous Page
To Previous Page IconTo Previous Page
Loading...
Version 6.6 431 Mediant 800 MSBR
User's Manual 30. SBC Overview
This feature is enabled only if a REGISTER message is sent to an IP Group destination
type, configured in the IP-to-IP Routing table.
30.3.6 Registration Restriction Control
The device provides flexibility in controlling user registration:
Limiting Number of Registrations per Source SRD and/or IP Group: You can limit
the number of users that can register with the device. This limitation can be applied
per source IP Group and/or SRD. By default, no limitation exists for registered users.
This is configured using the parameters SRD or IPGroup.
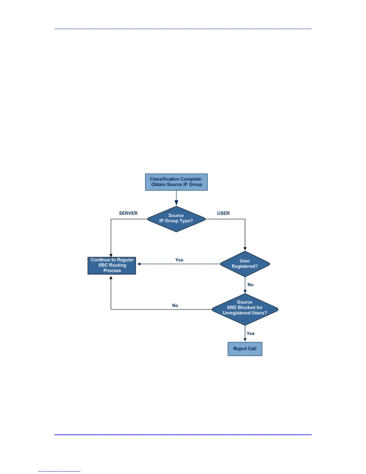
Blocking Incoming Calls from Unregistered Users: You can block incoming calls
(INVITE requests) from unregistered users (pertaining to User-type IP Groups). By
default, calls from unregistered users are not blocked. This is configured using the
parameter SRD. The flowchart below depicts the process for blocking unregistered
users. When the call is rejected, the device sends a SIP 500 "Server Internal Error"
response to the remote end.
Figure 30-2: Blocking Incoming Calls from Unregistered Users
30.4 SBC Media Handling
Media behavior includes anything related to the establishment, management and
termination of media sessions within the SIP protocol. Media sessions are created using
the SIP "offer"/"answer" mechanism. If successful, the result is a bi-directional media (RTP)
flow (e.g. audio, fax, modem, DTMF). Each offer/answer may create more than one media
session of different types (e.g. audio and fax). In a SIP dialog, multiple offer/answer
transactions may occur, each may change the media sessions characteristics (e.g. IP

Table of Contents

Related product manuals