EasyManua.ls Logo

AudioCodes Media 800 MSBR - Page 469

AudioCodes Media 800 MSBR
1002 pages
Print Icon
To Next Page IconTo Next Page
To Next Page IconTo Next Page
To Previous Page IconTo Previous Page
To Previous Page IconTo Previous Page
Loading...
Version 6.6 469 Mediant 800 MSBR
User's Manual 31. SBC Configuration
Request-URI of incoming SIP dialog initiating requests.
ENUM query.
Hunt Group - used for call survivability (see 'Call Survivability for Call Centers' on page
451).
IP address (in dotted-decimal notation or FQDN - NAPTR/SRV/A-Record resolutions)
according to a specified Dial Plan index listed in the loaded Dial Plan file.
LDAP server or LDAP query result. For more information on LDAP-based routing, see
'Routing Based on LDAP Active Directory Queries' on page
185.
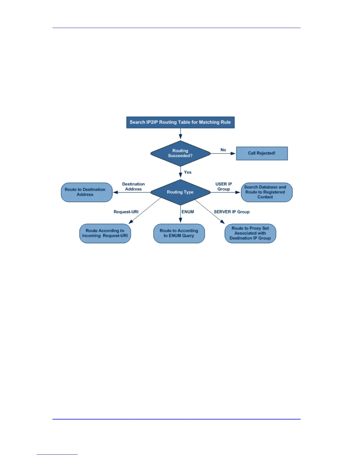
Figure 31-8: IP-to-IP Routing Types
For all destination types listed above except destination IP Group, the IP Group can
optionally be itself, configured to provide the destination SRD and/or IP Profile. If neither
destination SRD nor destination IP Group is defined, the destination SRD is the source
SRD and the destination IP Group is its default IP Group.
The IP-to-IP Routing table also provides the following features:
Alternative routing or load balancing: In addition to the alternative routing/load
balancing provided by the Proxy Set associated with the destination IP Group, the
table allows the configuration of alternative routes whereby if a route fails, the next
adjacent (below) rule in the table that is configured as 'Alt Route Ignore/Consider
Inputs' are used. The alternative routes rules can be set to enforce the input matching
criteria or to ignore any matching criteria. Alternative routing occurs upon one of the
following conditions:
A request sent by the device is responded with one of the following:
SIP response code (i.e., 4xx, 5xx, and 6xx SIP responses) configured in the
SBC Alternative Routing Reasons table (see 'Configuring Alternative Routing
Reasons' on page 474).
SIP 408 Timeout or no response (after timeout).
The DNS resolution includes IP addresses that the device has yet to try (for the
current call).
Messages are re-routed with the same SIP Call-ID and CSeq header fields (increased
by 1).
Re-routing of SIP requests: This table enables you to configure "re-routing" rules of
requests (e.g., INVITEs) that the device sends upon receipt of SIP 3xx responses or
REFER messages. These rules are configured for destinations that do not support

Table of Contents

Related product manuals