EasyManua.ls Logo

Canon CLC5000 - Page 253

Canon CLC5000
757 pages
Print Icon
To Next Page IconTo Next Page
To Next Page IconTo Next Page
To Previous Page IconTo Previous Page
To Previous Page IconTo Previous Page
Loading...
2-214
COPYRIGHT
©
2001 CANON INC. 2000 2000 2000 2000 CANON CLC5000 REV.0 JAN. 2001
CHAPTER 2 NEW FUNCTIONS
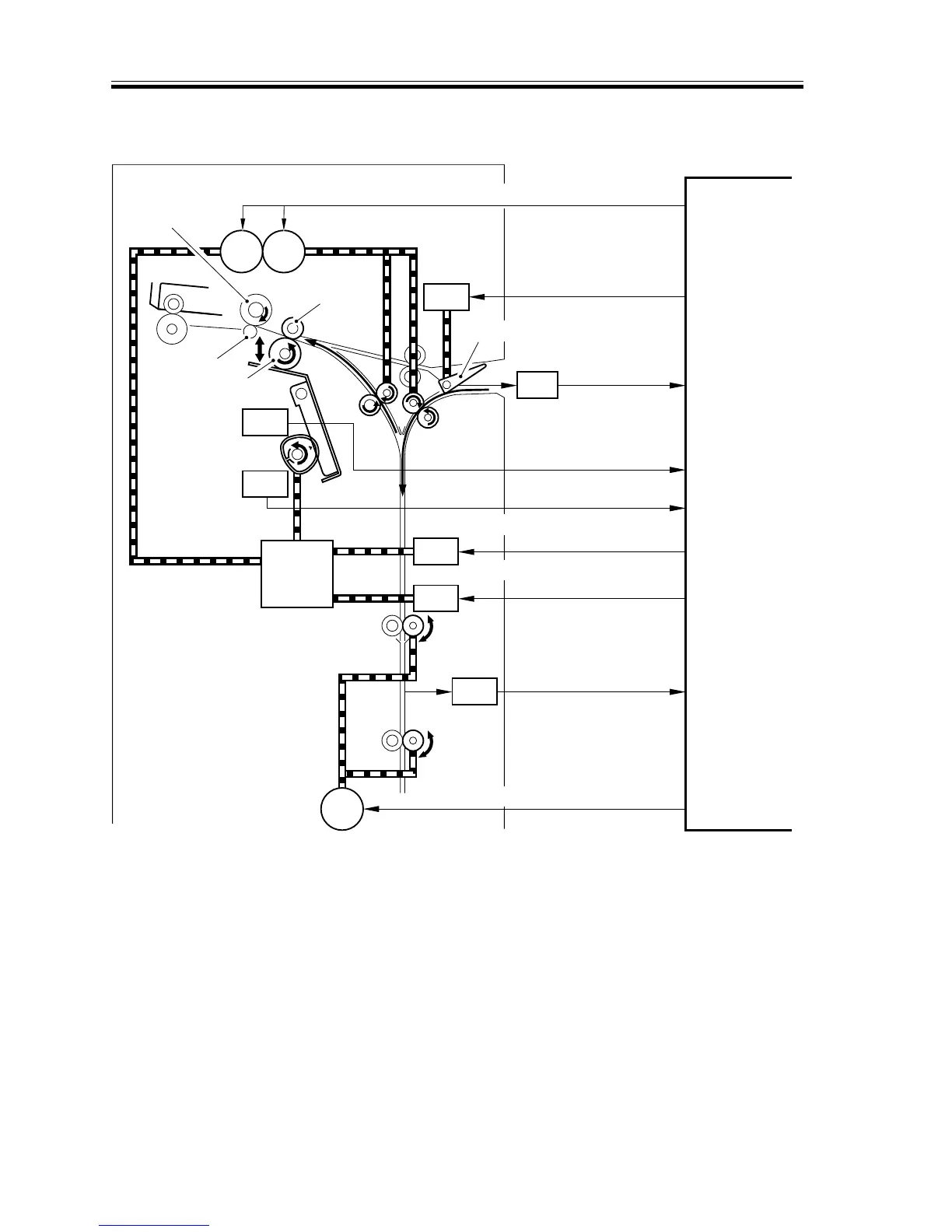
PS1
SL1
PS6
PS7
SL3
SL4
PS2
M1 M3
M2
Buffer pass motor drive signal
Pressure
roller
Pressure roller
Upward curl
removing roller
Downward curl
removing roller
Flapper
Flapper solenoid
drive signal
Spring
clutch
Reversal timing
detection signal
Downward curl
detection signal 1
Downward curl
detection signal 2
Downward curl removing
solenoid 1 drive signal
Downward curl removing
solenoid 2 drive signal
Reversal jam
detection signal
Buffer reversal
motor drive signal
Buffer pass
driver PCB
2. When Turning Over the Paper
F02-903-03

Table of Contents