EasyManua.ls Logo

Canon E1 - Drive Configuration

Canon E1
239 pages
Print Icon
To Next Page IconTo Next Page
To Next Page IconTo Next Page
To Previous Page IconTo Previous Page
To Previous Page IconTo Previous Page
Loading...
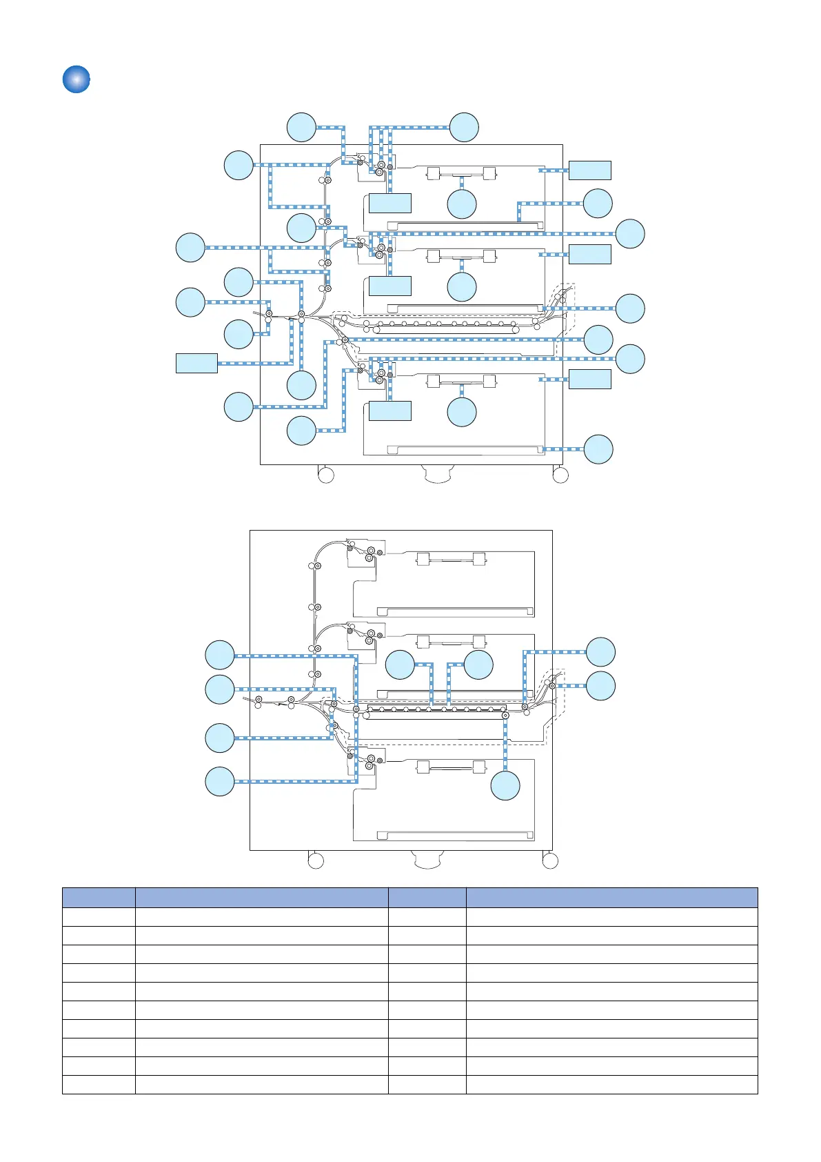
Drive Configuration
M001
M002
M003
M015
M006
SOL007
M005
M008
M102
M201
M301
M202
M302
M304
M203
M303
M104 M103
SOL101
SOL102
M101
M204
SOL301
SOL201
SOL302
SOL202
M007
Through Path Unit
M404
M403
M401
M402
M408 M409
M405
M406
M407
No. Part Name No. Part Name
M001 Vertical Path Upper Feed Motor M303 Lower Deck Pickup Motor
M002 Vertical Path Lower Feed Motor M304 Lower Deck Pull-out Motor
M003 Horizontal Path Feed Motor 1 M401 Through Path Inlet Motor 2
M005 Horizontal Path Disengagement Motor 1 M402 Through Path Feed Motor
M006 Horizontal Path Disengagement Motor 2 M403 Through Path Outlet Motor 1
M007 Lower Path Feed Motor M404 Through Path Outlet Motor 2
M008 Lower Path Disengagement Motor M405 Through path Disengagement Motor 1
M015 Horizontal Path Feed Motor 2 M406 Through path Disengagement Motor 2
M101 Upper Deck Lifter Motor M407 Through Path Inlet Motor 1
M102 Upper Deck Swing Motor M408 Front Alignment Plate Motor
2. Technology
20

Table of Contents

Related product manuals