EasyManua.ls Logo

Canon iPF760 - Page 434

Canon iPF760
628 pages
Print Icon
To Next Page IconTo Next Page
To Next Page IconTo Next Page
To Previous Page IconTo Previous Page
To Previous Page IconTo Previous Page
Loading...
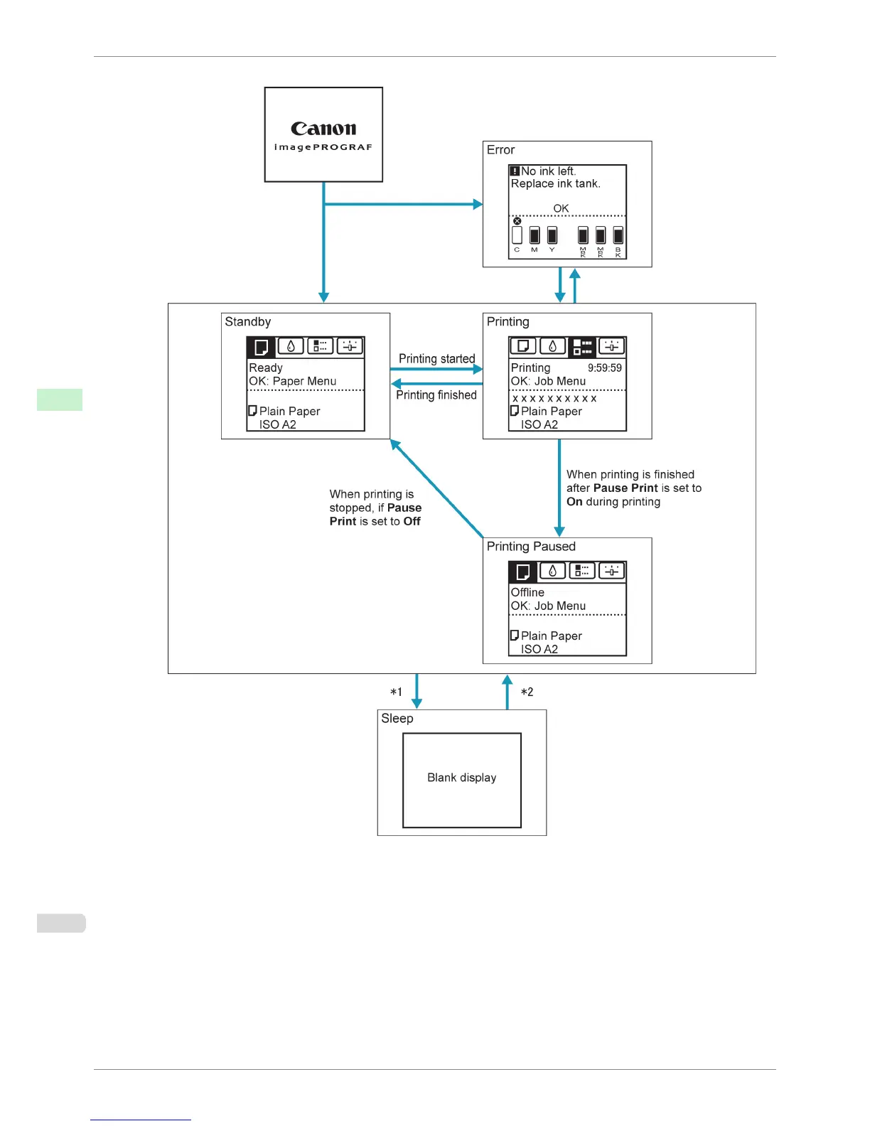
The printer mode is indicated as follows.
*1: The printer automatically enters Sleep mode when idle for a specific period (by default, five minutes), that is, if no print jobs are
received or buttons are pressed while all covers are closed. However, it does not enter Sleep mode while error messages are
displayed.
*2: In Sleep mode, any button can be pressed except the Power button to recover from Sleep mode. Sleep mode is also terminated
if a print job is received or a command is issued from RemoteUI.
Error display
Mode transition during error display is as follows.
Control Panel Display
iPF760
User's Guide
Control Panel Operations and Display Screen
434

Table of Contents

Related product manuals