EasyManua.ls Logo

Huawei ECC800-Pro - Viewing the Power Supply Links Diagram

Huawei ECC800-Pro
368 pages
Print Icon
To Next Page IconTo Next Page
To Next Page IconTo Next Page
To Previous Page IconTo Previous Page
To Previous Page IconTo Previous Page
Loading...
6.11.4 Viewing the Power Supply Links Diagram
Procedure
Step 1 Connect the pad to the WiFi network of the ECC800-Pro in the room.
Step 2 Log in to the ECC800-Pro app as an administrator.
Step 3 View the power supply status of the smart module and basic information about
each device in real time to quickly locate faults.
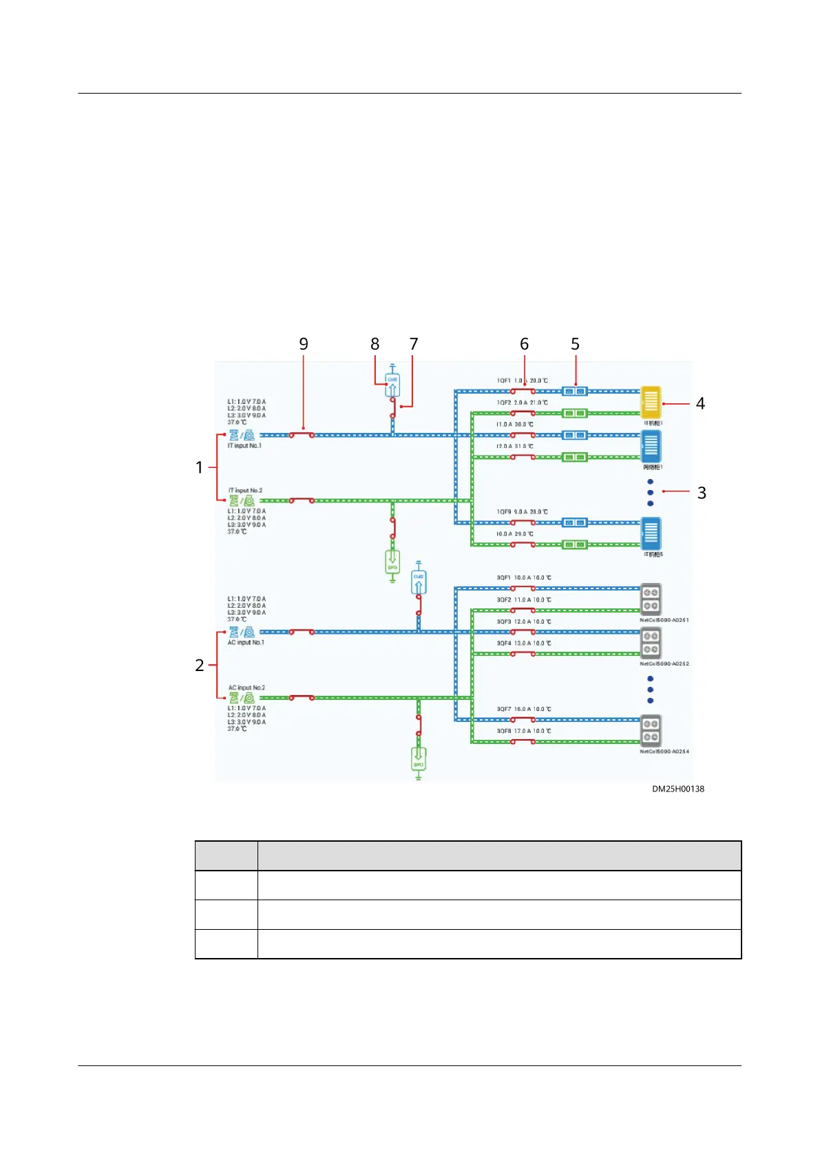
Figure 6-73 Power supply links diagram
Table 6-45 Specications of the power supply links diagram
Item
Specications
1 Two AC inputs for IT cabinets
2 Two AC inputs for smart cooling products
3 Tap to view the IT cabinets connected in real time.
ECC800 Data Center Controller
User Manual (for ECC800-Pro) 6 Feature Description
Issue 02 (2020-09-07) Copyright © Huawei Technologies Co., Ltd. 223

Table of Contents

Related product manuals