EasyManua.ls Logo

Stober PK - Drive Selection

Stober PK
460 pages
Print Icon
To Next Page IconTo Next Page
To Next Page IconTo Next Page
To Previous Page IconTo Previous Page
To Previous Page IconTo Previous Page
Loading...
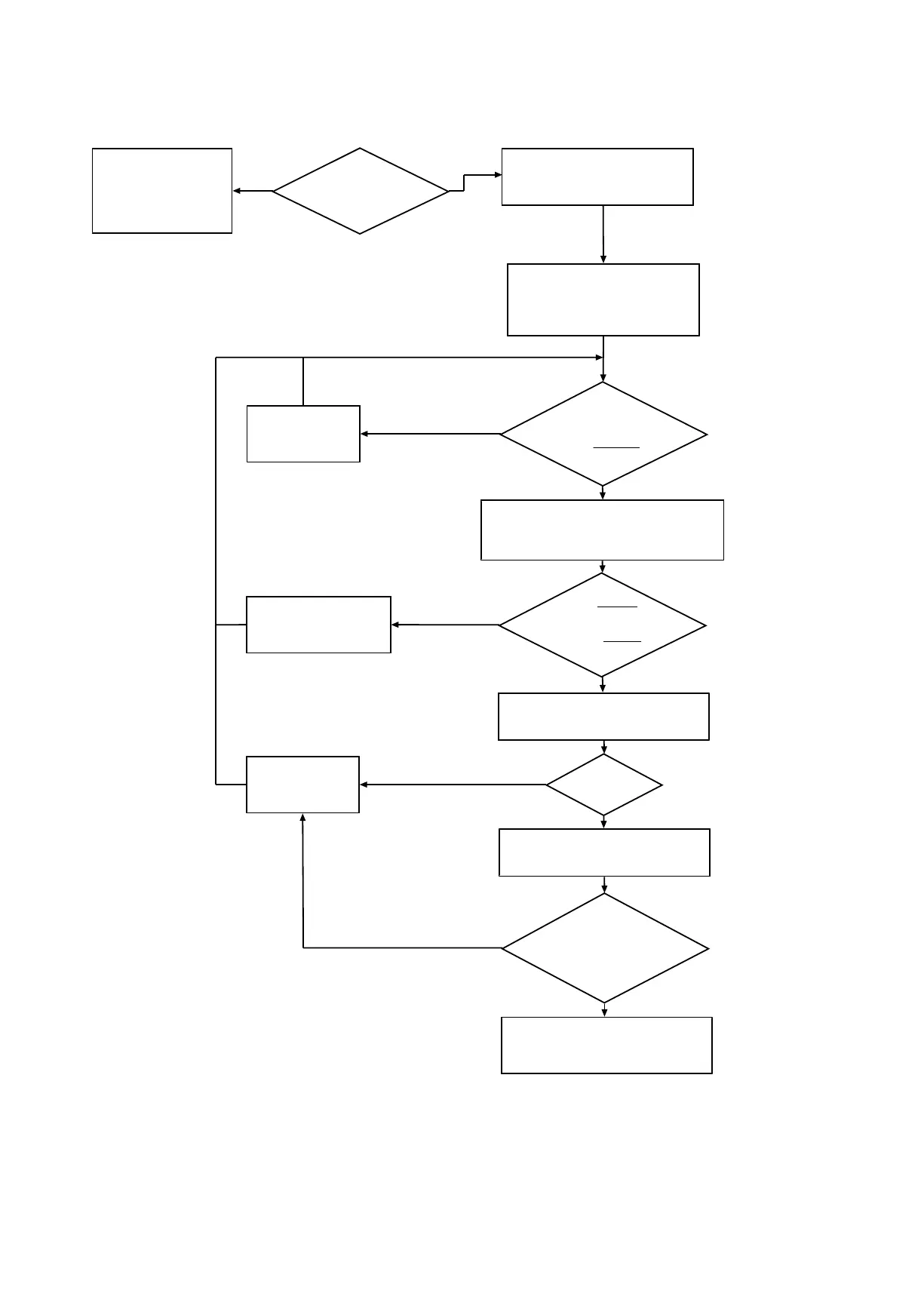
5.6.1 Drive selection
Drive selection for gear units
Determine the gear unit size
Determine the actual acceleration
torque M2acc* and the actual
equivalent torque M2eq* at the
gear unit output
Choose a gear ratio and determine the
actual average input speed n1m* and
the actual maximum input speed n1max*
1maxDB
1m*
T
n
n
fB
£
1max ZB
1max*
T
n
n
fB
£
Determine the actual
emergency off torque M2NOT*
2NOT* 2NOT
M M£
Gear unit selection ended
Select a
larger gear unit
Select a smaller gear ratio
and, where appropriate, a
larger motor
No
No
Select a
larger gear unit
No
No
Yes
Yes
Yes
F2ax* F2axN
F2rad,acc* F2rad,acc
F2rad,eq* F2radN
M2k,acc* M2k,acc
M2k,eq* M2kN
Yes
×
£
×
2N
2eq*
op t
M S
M
fB fB
2acc * 2acc
M M£
Determine the actual
shaft load
Drives must be selected
together with STOBER
for safety reasons.
Safety-related gravity-
loaded axis?
No
Yes
Calculate the forces and tilting torques in the chapter Permitted shaft loads.
Refer to the selection tables for the values for i, n
1maxDB
, n
1maxZB
, M
2acc
, M
2NOT
, M
2N
and S.
The values for fB
T
, fB
op
and fB
t
can be found in the corresponding tables in this chapter.
5 Chelical geared motors 5.6 Project configuration
129

Table of Contents