EasyManua.ls Logo

AudioCodes Media 800 MSBR - Page 463

AudioCodes Media 800 MSBR
1002 pages
Print Icon
To Next Page IconTo Next Page
To Next Page IconTo Next Page
To Previous Page IconTo Previous Page
To Previous Page IconTo Previous Page
Loading...
Version 6.6 463 Mediant 800 MSBR
User's Manual 31. SBC Configuration
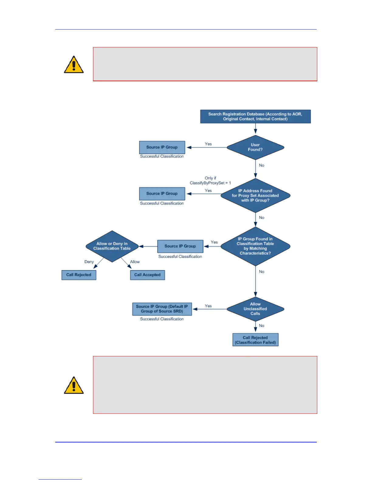
Note: If classification for a SIP request fails and the device is configured to reject
unclassified calls, the device can send a specific SIP response code per SIP
interface, configured by the 'Classification Failure Response Type' parameter
in the SIP Interface table (see 'Configuring SIP Interface Table' on page 207).
The flowchart below illustrates the classification process:
Figure 31-4: Classification Process (Identifying IP Group or Rejecting Call)
Notes:
Incoming REGISTER messages are saved in the device’s registration
database and sent to a destination only if they are associated with a
source User-type IP Group.
The Classification table can also be configured using the table ini file
parameter, Classification or CLI command, configure voip > sbc routing
classification.

Table of Contents

Related product manuals