EasyManua.ls Logo

Hitachi H8/500 Series - Page 427

Hitachi H8/500 Series
459 pages
To Next Page IconTo Next Page
To Next Page IconTo Next Page
To Previous Page IconTo Previous Page
To Previous Page IconTo Previous Page
Loading...
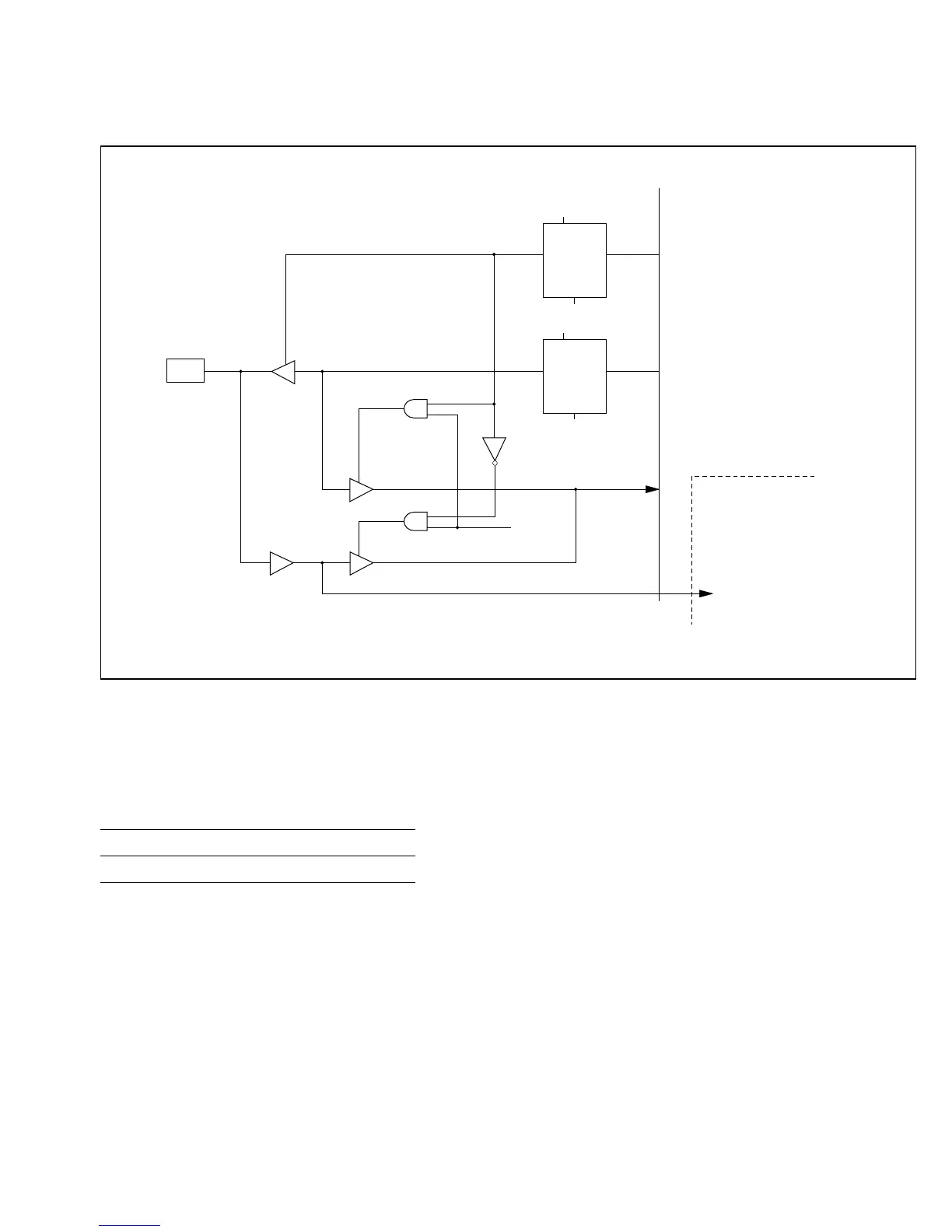
C.7 Schematic Diagram of Port 7
Figure C-7 (a) to (e) gives a schematic view of the port 7 input/output circuits.
Table C-7 (a) Port 7 Port Read (Pin P70)
Setting Port Read Data
DDR = 0 Pin value
DDR = 1 DR value
RP7
P7
0
WP7
8-Bit timer module
Input clock
WP7D:
WP7:
RP7:
Write to P7DDR
Write to Port 7
Read Port 7
Internal data bus (PDB8)
C
R
QD
P7 DR
0
C
R1
QD
P7 DDR
0
Reset
Reset
WP7D
Figure C-7 (a) Schematic Diagram of Port 7, Pin P70
418
Downloaded from Elcodis.com electronic components distributor

Table of Contents

Related product manuals