EasyManua.ls Logo

Kuka ready2 educate - Pneumatic Diagram; Load Data of Gripper, Ready2_Educate_Pro_Vision

Kuka ready2 educate
154 pages
Print Icon
To Next Page IconTo Next Page
To Next Page IconTo Next Page
To Previous Page IconTo Previous Page
To Previous Page IconTo Previous Page
Loading...
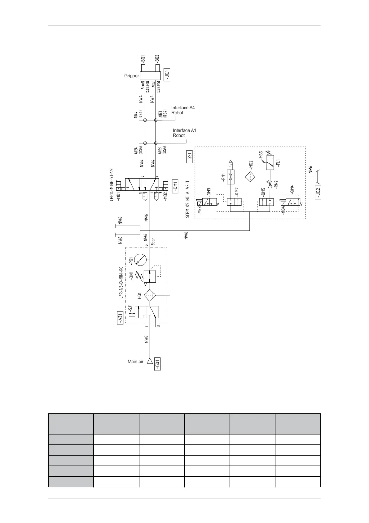
4.5.4 Pneumatic diagram
Fig. 4-18: Pneumatic diagram, ready2_educate_pro_vision
4.5.5 Load data of gripper, ready2_educate_pro_vision
Without tool With cube With hook With pen
With vac-
uum cup
Weight 0.661 kg 0.679 kg 0.697 kg 0.828 kg
Lx;mm 12.18 12.76 14.45 21.92 17.47
Ly;mm 2.33 2.27 2.2 1.86 1.99
Lz;mm 48.63 50.2 53.66 69.86 56.31
Lxc;kgm² 0.0009 0.00098 0.0013 0.0026 0.0012
ready2_educate
BA ready2_educate V8 | Issued: 05.09.2018 www.kuka.com | 65/154
Technical data

Table of Contents

Related product manuals