EasyManua.ls Logo

Kuka ready2 educate - Pneumatic Diagram; Load Data of Gripper, Ready2_Educate_Advanced_Vision

Kuka ready2 educate
154 pages
Print Icon
To Next Page IconTo Next Page
To Next Page IconTo Next Page
To Previous Page IconTo Previous Page
To Previous Page IconTo Previous Page
Loading...
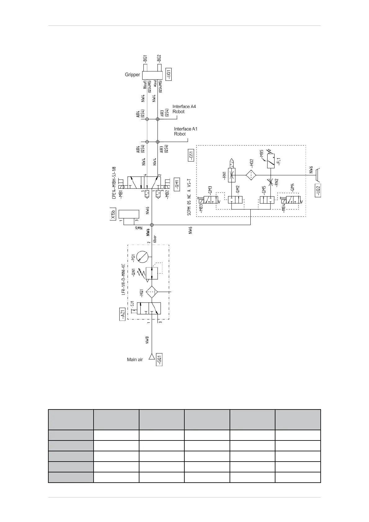
4.6.3 Pneumatic diagram
Fig. 4-22: Pneumatic diagram, ready2_educate_advanced_vision
4.6.4 Load data of gripper, ready2_educate_advanced_vision
Without tool With cube With hook With pen
With vac-
uum cup
Weight 0.661 kg 0.679 kg 0.697 kg 0.828 kg
Lx;mm 12.18 12.76 14.45 21.92 17.47
Ly;mm 2.33 2.27 2.2 1.86 1.99
Lz;mm 48.63 50.2 53.66 69.86 56.31
Lxc;kgm² 0.0009 0.00098 0.0013 0.0026 0.0012
ready2_educate
70/154 | www.kuka.com BA ready2_educate V8 | Issued: 05.09.2018
Technical data

Table of Contents

Related product manuals