EasyManua.ls Logo

Sel SEL-421 - Zone Time Delay; Independent Zone Timing; Zones 3, 4, and 5 Mho Phase Distance Element Logic Diagram

Sel SEL-421
704 pages
Print Icon
To Next Page IconTo Next Page
To Next Page IconTo Next Page
To Previous Page IconTo Previous Page
To Previous Page IconTo Previous Page
Loading...
R.1.61
Date Code 20111215 Reference Manual SEL-421 Relay
Protection Functions
Zone Time Delay
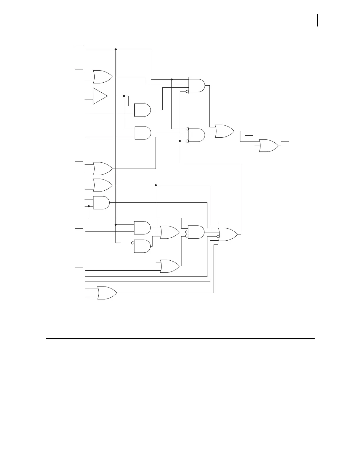
Figure 1.43 Zones 3, 4, and 5 Mho Phase Distance Element Logic Diagram
Zone Time Delay
The SEL-421 supports two philosophies of zone timing:
Independent timing—the phase and ground distance elements
drive separate timers for each zone
Common timing—the phase and ground distance elements both
drive a common timer
Independent Zone
Timing
Use Relay Word bits MnPT (Time-Delayed Zone Phase Distance Protection)
and ZnGT (Time-Delayed Zone Ground Distance Protection) to select
independent zone timing in SEL
OGIC control equation TR (Trip) (n = 1–5).
+
Relay
Word
Bits
Relay
Word
Bits
Relay
Word
Bit
Relay
Word
Bits
Relay
Word
Bits
Relay
Word
Bits
Setting
32SPOF
IABL
DIRn := F
F32P
SPOA
SPOB
R32P
32SPOR
FSA
FSB
SPOC
VPOLV
ILOP
OSBA
OSBn
67QUBF
67QUBR
0.1 • I
nom
mAB < Znp
mAB < —Znp
MBCn
MABn
MnP
MCAn
mAB is the A-Phase-to-B-Phase Mho
Distance Calculation
Zones 3, 4, and 5 Phase Distance Logic
for AB Phase Pair is Similar to BC and CA.
n = 3, 4, or 5

Table of Contents

Other manuals for Sel SEL-421

Related product manuals