EasyManua.ls Logo

Sel SEL-421 - OOS Override Logic; OOS Positive-Sequence Measurements

Sel SEL-421
704 pages
Print Icon
To Next Page IconTo Next Page
To Next Page IconTo Next Page
To Previous Page IconTo Previous Page
To Previous Page IconTo Previous Page
Loading...
R.1.47
Date Code 20111215 Reference Manual SEL-421 Relay
Protection Functions
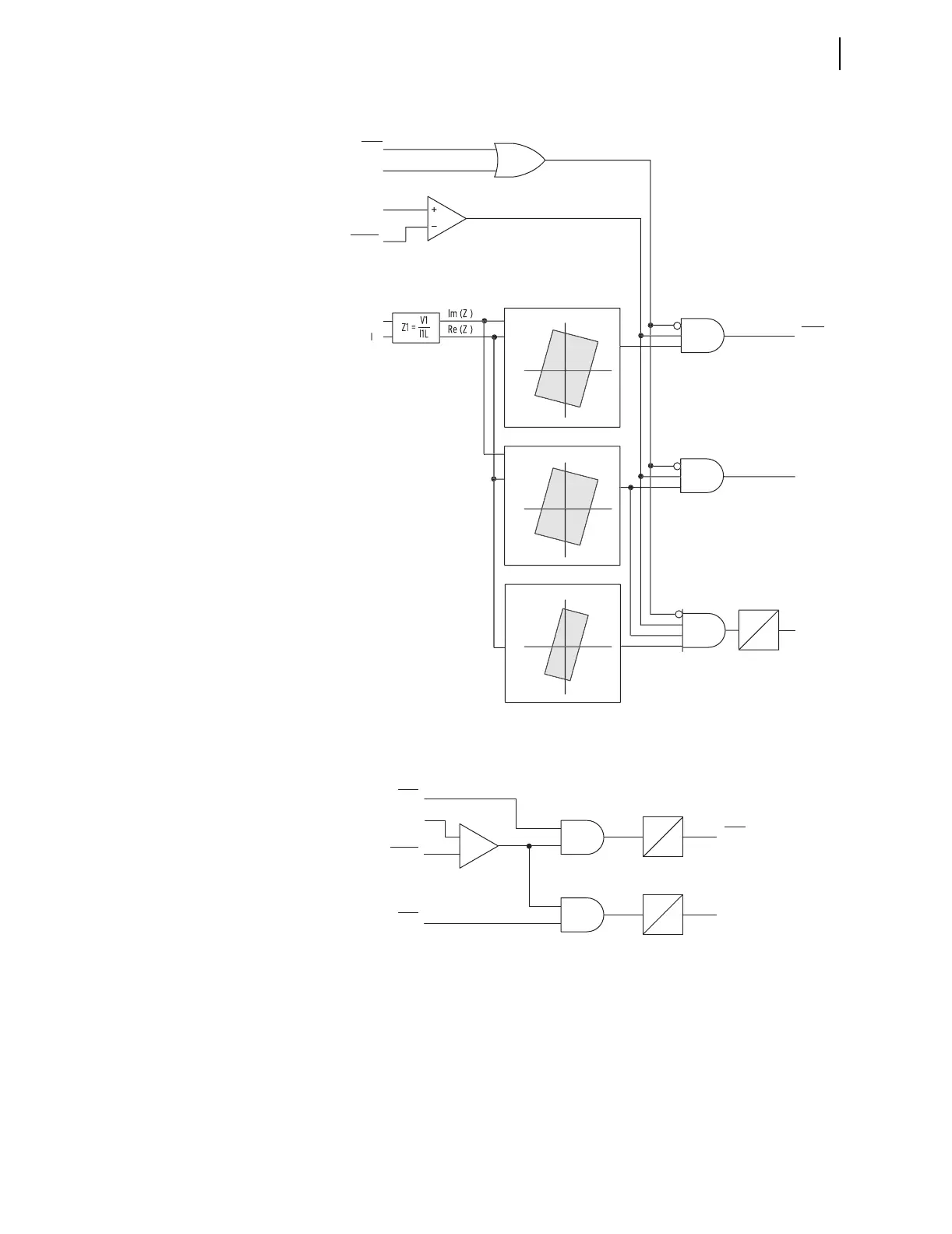
Out-of-Step Logic
Figure 1.31 OOS Positive-Sequence Measurements
Figure 1.32 OOS Override Logic
UBOSBD
D
0
(
Internal Function
)
U
B
OSB
3
φ
U
n
b
l
ock
X
1
X
1
X
1
R
1
R
1
R
1
Z
o
n
e
6
Z
o
n
e
7
1
1
Rela
y
W
o
r
d
Bi
ts
50
AB
C
50
AB
CP
3PO
ILOP
X7AB
C
X
6
AB
C
V
1
I
1L
|I1L|
+
Relay
Word
Bits
Setting
UBD
0
CYC
67QUBF
Relay
Word
Bits
UBD
0
CYC
67QUBR
Relay
Word
Bit
Relay
Word
Bit
32QF
Setting
3I2L
50QUBP
32QR
+

Table of Contents

Other manuals for Sel SEL-421

Related product manuals