EasyManua.ls Logo

Sel SEL-421 - SOTF Logic Diagram

Sel SEL-421
704 pages
Print Icon
To Next Page IconTo Next Page
To Next Page IconTo Next Page
To Previous Page IconTo Previous Page
To Previous Page IconTo Previous Page
Loading...
R.1.86
SEL-421 Relay Reference Manual Date Code 20111215
Protection Functions
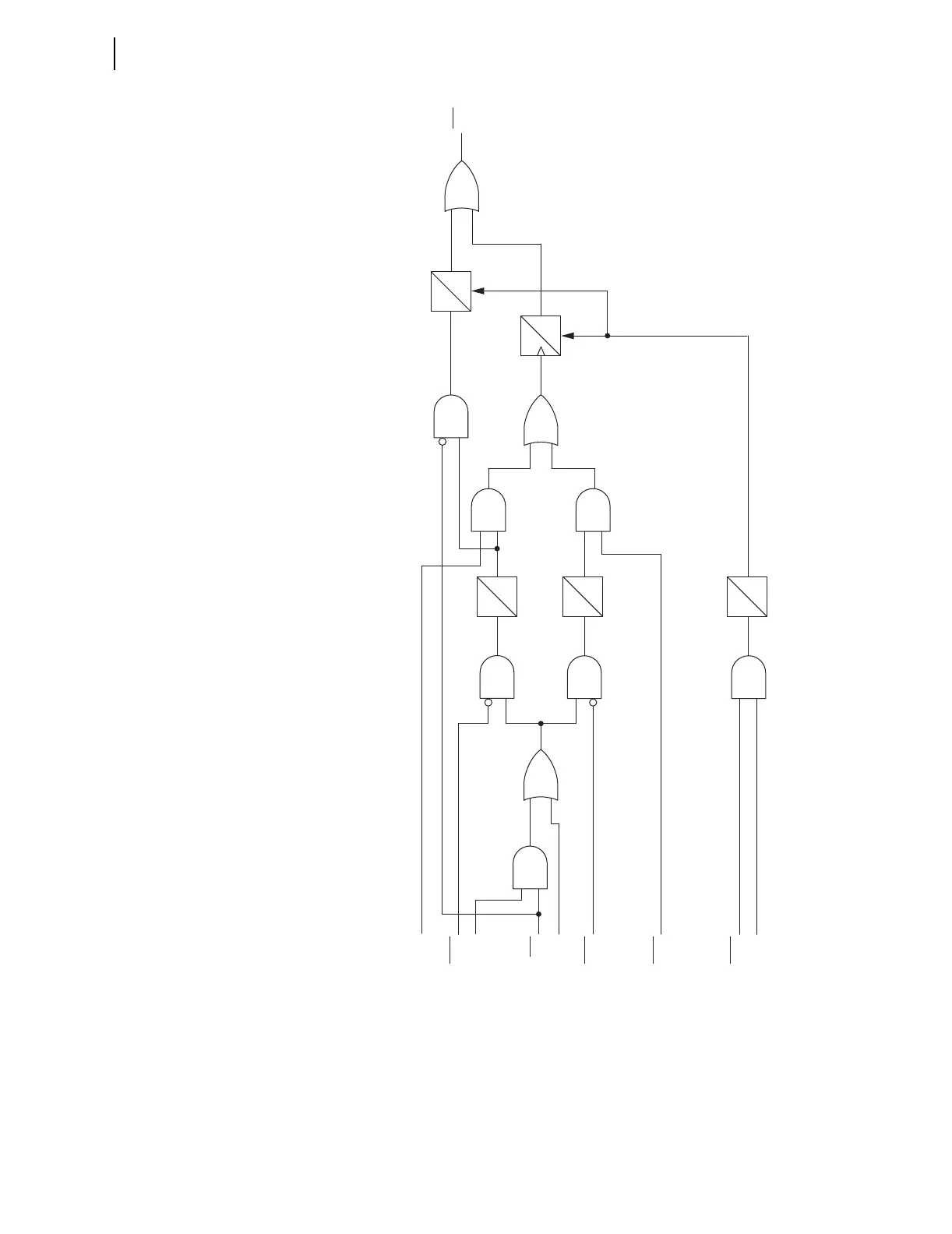
Switch-Onto-Fault Logic
Figure 1.59 SOTF Logic Diagram
52AEND
ESPSTF := Y
0
CLOEND
0
5
CYC
0
0
SOTFD
SOTFE
Reset
0
SOTFD
SPO
3PO
Relay
Word
Bit
52AEND := OFF
Settings
CLOEND := OFF
CLSMON
EVRST := Y
Voltage Healthy
Falling Edge
of SPO
Setting
Setting
SELOGIC
Setting
Relay
Word
Bits

Table of Contents

Other manuals for Sel SEL-421

Related product manuals