EasyManua.ls Logo

Duplo DUPRINTER DP-430 - Overall Wiring Layout

Duplo DUPRINTER DP-430
311 pages
Print Icon
To Next Page IconTo Next Page
To Next Page IconTo Next Page
To Previous Page IconTo Previous Page
To Previous Page IconTo Previous Page
Loading...
309
x Overall Wiring Layout
chap.8
x Overall Wiring Layout
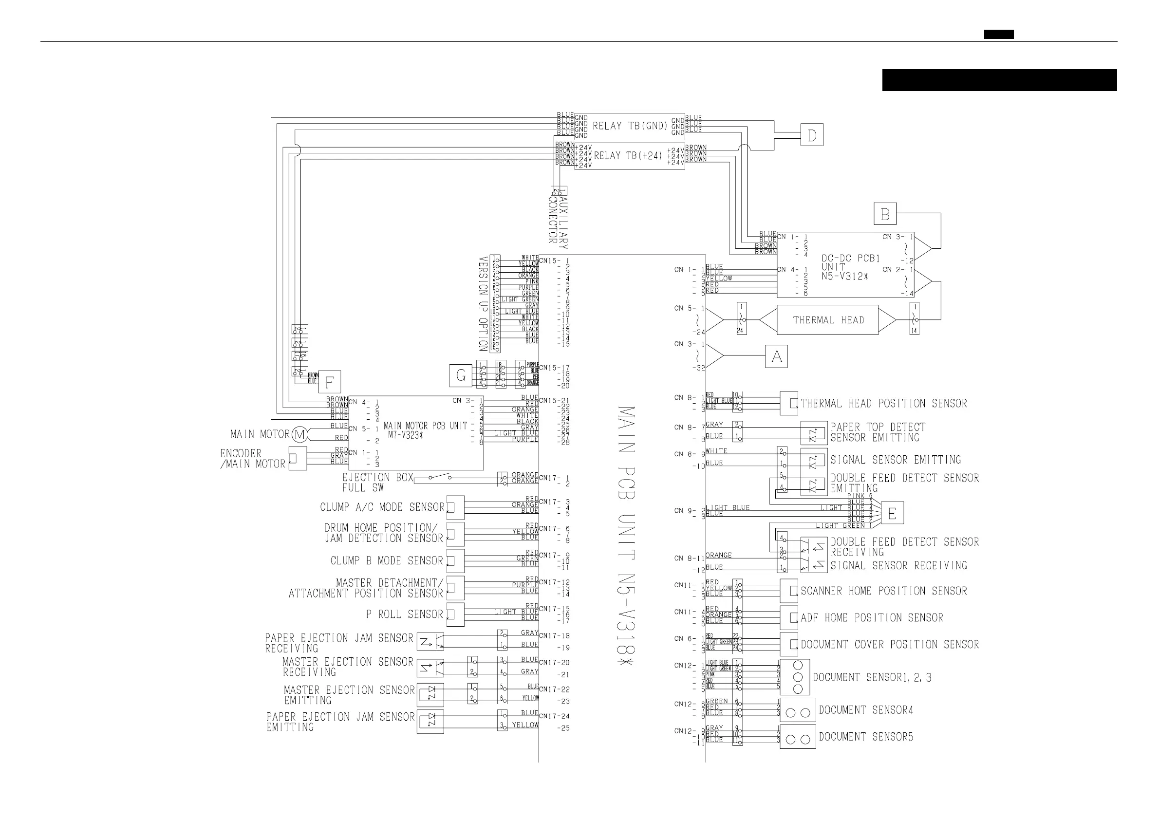
Overall Wiring Layout 1 ( Main PCB ) 1/2

Table of Contents

Related product manuals