EasyManua.ls Logo

Lifan 620 - Page 174

Lifan 620
364 pages
Print Icon
To Next Page IconTo Next Page
To Next Page IconTo Next Page
To Previous Page IconTo Previous Page
To Previous Page IconTo Previous Page
Loading...
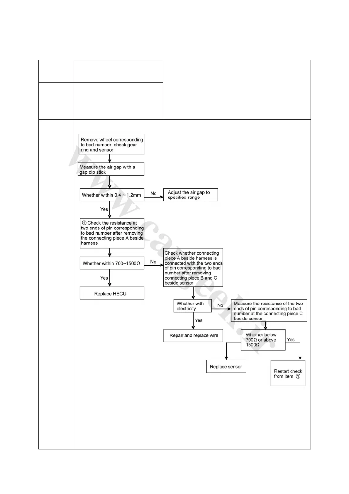
Table 3-10
DTC
C1 202 C1 205
C1 208 C1 211
Cause
Air gap error: no signal because of
air gap too large or sensor short
circuit (resistance is 0), or gear ring
is not properly installed.
Note: Air gap is the gap between gear ring and sensor;
If faults corresponding to more than 2 DTC can be
confirmed, delete the DTC (that can be deleted), drive the
vehicle at a speed of over 40 km/h, confirm the fault
corresponding to this DTC again and refer to the recorded
DTC (and confirm the same DTC).
Elimination
procedure
. Air gap adjust ment method
Not to adjust the type of air gap, but to set automatically according to the tolerance of relevant
part. As a result, confirm the part with abnormal air gap and replace or adjust to specified air gap (by
burnishing the mounting surface contact area of sensor); a thin washer should be placed on the
mounting surface of sensor to adjust to specified air gap.
173
www.cargeek.ir
www.CarGeek.ir
www.cargeek.ir

Table of Contents

Related product manuals