EasyManua.ls Logo

Sel SEL-421 - Page 155

Sel SEL-421
704 pages
Print Icon
To Next Page IconTo Next Page
To Next Page IconTo Next Page
To Previous Page IconTo Previous Page
To Previous Page IconTo Previous Page
Loading...
R.1.113
Date Code 20111215 Reference Manual SEL-421 Relay
Protection Functions
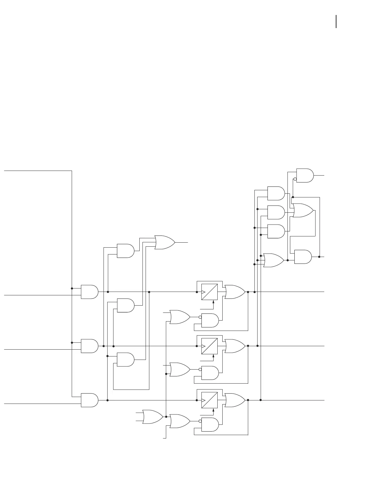
Trip Logic
Figure 1.68 Trip Logic Diagram (continued)
0
TDURD
RESET
RESET
RESET
SPT
3PT
TPA
TPB
TPC
ULTRA
ATPA
TRPRM
A3PT
ATPB
ATPC
TRIP
ULTRB
ULTRC
ULTR
RSTTRGT
0
TDURD
0
TDURD

Table of Contents

Other manuals for Sel SEL-421

Related product manuals