EasyManua.ls Logo

Sel SEL-421 - Page 156

Sel SEL-421
704 pages
Print Icon
To Next Page IconTo Next Page
To Next Page IconTo Next Page
To Previous Page IconTo Previous Page
To Previous Page IconTo Previous Page
Loading...
R.1.114
SEL-421 Relay Reference Manual Date Code 20111215
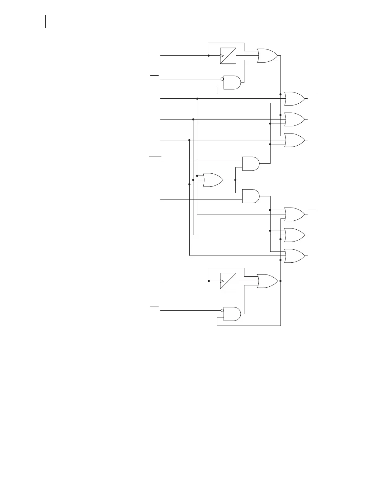
Protection Functions
Trip Logic
Figure 1.69 Two Circuit Breakers Trip Logic Diagram
0
TDUR3D
0
TDUR3D
BK1MTR
ULMTR1
TPA
TPB
TPC
E3PT1
E3PT2
BK2MTR
ULMTR2
TPA2
TPB2
TPC2
TPA1
TPB1
TPC1
SELOGIC
Setting
SELOGIC
Settings
Relay
Word
Bits
Relay
Word
Bits
Relay
Word
Bits
Relay
Word
Bit

Table of Contents

Other manuals for Sel SEL-421

Related product manuals