EasyManua.ls Logo

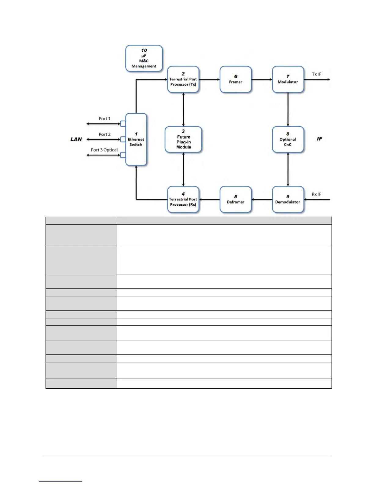
Comtech EF Data CDM-760 - Figure E-1. CDM-760 Data Flow Diagram

Comtech EF Data CDM-760
441 pages
Print Icon
To Next Page IconTo Next Page
To Next Page IconTo Next Page
To Previous Page IconTo Previous Page
To Previous Page IconTo Previous Page
Loading...
Appendix E Revision 4
CDM-760 Advanced High-Speed Trunking Modem MN-CDM760
E–2
Name
Function
LAN Region
This unmarked region of the diagram refers to the LAN the source / destination for data traffic.
The information of interest is tailored to Ethernet interfaces, so most of the statistics do not apply
to the G.703 interface.
Block 1Ethernet Switch
The LAN’s access to the modem is at the Ethernet switch. There are two RJ-45
10/100/1000BaseT ports (Port 1 J5 | DATA / GBEI1, and Port 2 J6 | DATA / GBEI2) and one
optional optical Gigabit Ethernet (SFP module) port (Port 3 J7 | OPTICAL) available at the rear
of the modem.
Block 2Terrestrial Port
Processor (Tx)
Data from the LAN destined to the satellite flows into this block.
Block 3Expansion Slot
This is reserved for future plug-in modules.
Block 4Terrestrial Port
Processor (Rx)
This is the counterpart to the Tx processor. It forms Ethernet packets and forwards them to the
Ethernet Switch.
Block 5Deframer
The data from the satellite frames is recovered.
Block 6Framer
Data processing to assemble data into frames for the modulator is performed in this block.
Block 7Modulator
Frames are mapped into the appropriate FECFrame and mapped into the selected ModCod for
transmission to the satellite.
Block 8CnC
Signals to and from the satellite are processed here to cancel the locally transmitted carrier and
receive the carrier from the distant end.
Block 9Demodulator
Carriers received from the satellite are processed here to recover data frames.
Block 10µP / M&C /
Management
The microcontroller (µP) is involved in collection and calculation of statistics.
IF Region This unmarked region of the diagram refers to data to or from the satellite link.
Figure E-1. CDM-760 Data Flow Diagram

Table of Contents

Related product manuals