EasyManua.ls Logo

Comtech EF Data CDM-760 - DPD - Specifications

Comtech EF Data CDM-760
441 pages
Print Icon
To Next Page IconTo Next Page
To Next Page IconTo Next Page
To Previous Page IconTo Previous Page
To Previous Page IconTo Previous Page
Loading...
Appendix L Revision 4
CDM-760 Advanced High-Speed Trunking Modem MN-CDM760
L–11
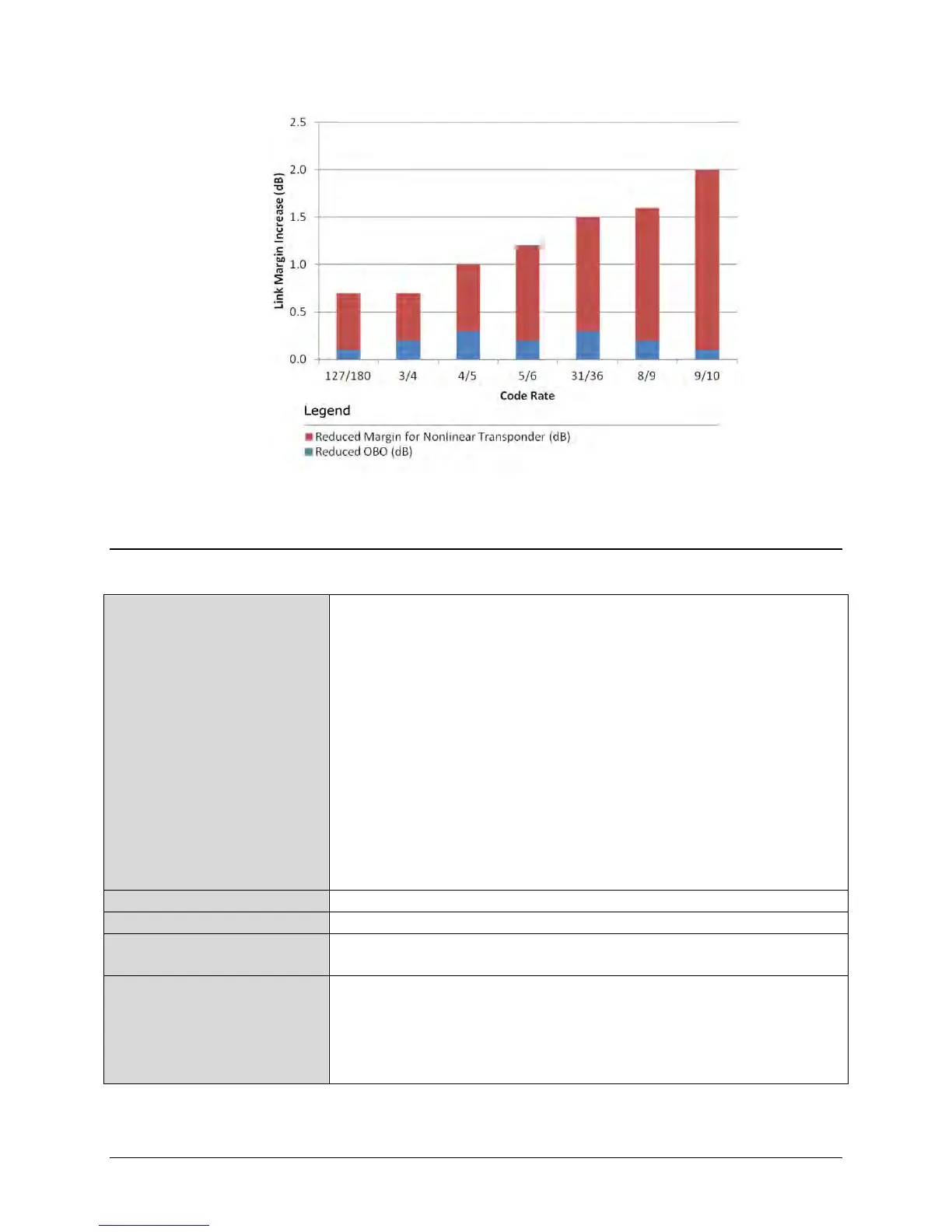
Figure L-11. Link Margin Increase for 32-APSK DVB-S2 EB-1 ModCods, C-Band, 36MHz
Transponder
L.5 DPD – Specifications
Symbol Rate Range Minimum of 20 Msps up to a maximum symbol rate dependent on
constellation size and training approach, as follows:
Local:
QPSK: 72 Msps
8PSK: 72 Msps
16-points, e.g. 16-APSK: 72 Msps
32-points, e.g. 32-APSK: 72 Msps
64-points, e.g. 64-APSK: 54 Msps
Remote:
QPSK: 75 Msps
8PSK: 60 Msps
16-points, e.g. 16-APSK: 45 Msps
32-points, e.g. 32-APSK: 36 Msps
64-points, e.g. 64-APSK: 27 Msps
Coefficient Update Rate
Every 0.5 seconds
Coefficient Database Storage
15 sets, immediately loaded with modulation and coding change
Satellite Round Trip Delay
Range
0 300 milliseconds
Monitor Functions
Round trip delay, in microseconds (Local only)
Frequency offset (between transmitted outbound and received
outbound): 100 Hz resolution (Local only)
DPD compensation, in tenths of a dB (ratio of peak-to-average
power ratios, predistorter output to input)

Table of Contents

Related product manuals