EasyManua.ls Logo

Comtech EF Data CDM-760 - Page 400

Comtech EF Data CDM-760
441 pages
Print Icon
To Next Page IconTo Next Page
To Next Page IconTo Next Page
To Previous Page IconTo Previous Page
To Previous Page IconTo Previous Page
Loading...
Appendix J Revision 4
CDM-760 Advanced High-Speed Trunking Modem MN-CDM760
J–7
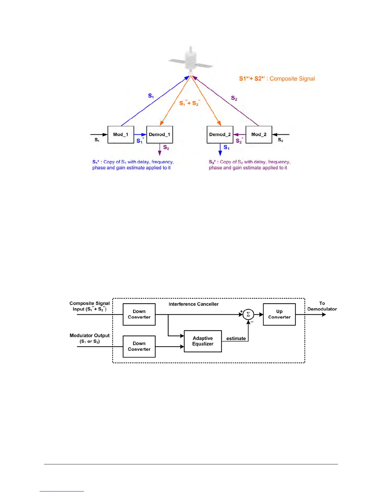
Figure J-5. DoubleTalk Carrier-in-Carrier Signals
Referring to Figure J-5: Modem 1 and Modem 2 transmit signals S1 and S2 respectively. The
satellite receives, translates, and retransmits the composite signal. The composite downlink
signal S1* + S2* is received at Modem 1 and Modem 2. The modem’s returned image of the
uplink signal (not including the desired carrier) differs from the originally-transmitted signal
primarily in terms of phase, frequency, and delay offsets.
Referring to Figure J-6: For round trip delay estimation, a search algorithm is utilized that
correlates the received satellite signal to a stored copy of the local modulator’s transmitted
signal. The interference cancellation algorithm uses the composite signal and the local copy of
S1 to estimate the necessary parameters of scaling (complex gain/phase), delay offset and
frequency offset. The algorithm continuously tracks changes in these parameters as they are
generally time-varying in a satellite link.
Figure J-6. Carrier-in-Carrier Signal Processing Block Diagram
The resulting estimate of the unwanted interfering signal is then subtracted from the composite
signal. In practical applications, the estimate of the unwanted signal can be extremely accurate.
Unwanted interfering signal suppression of 30 dB or more has been achieved in commercial
products with minimal degradation of the demodulator performance.

Table of Contents

Related product manuals