EasyManua.ls Logo

Comtech EF Data CDM-760 - Page 431

Comtech EF Data CDM-760
441 pages
Print Icon
To Next Page IconTo Next Page
To Next Page IconTo Next Page
To Previous Page IconTo Previous Page
To Previous Page IconTo Previous Page
Loading...
Appendix L Revision 4
CDM-760 Advanced High-Speed Trunking Modem MN-CDM760
L–4
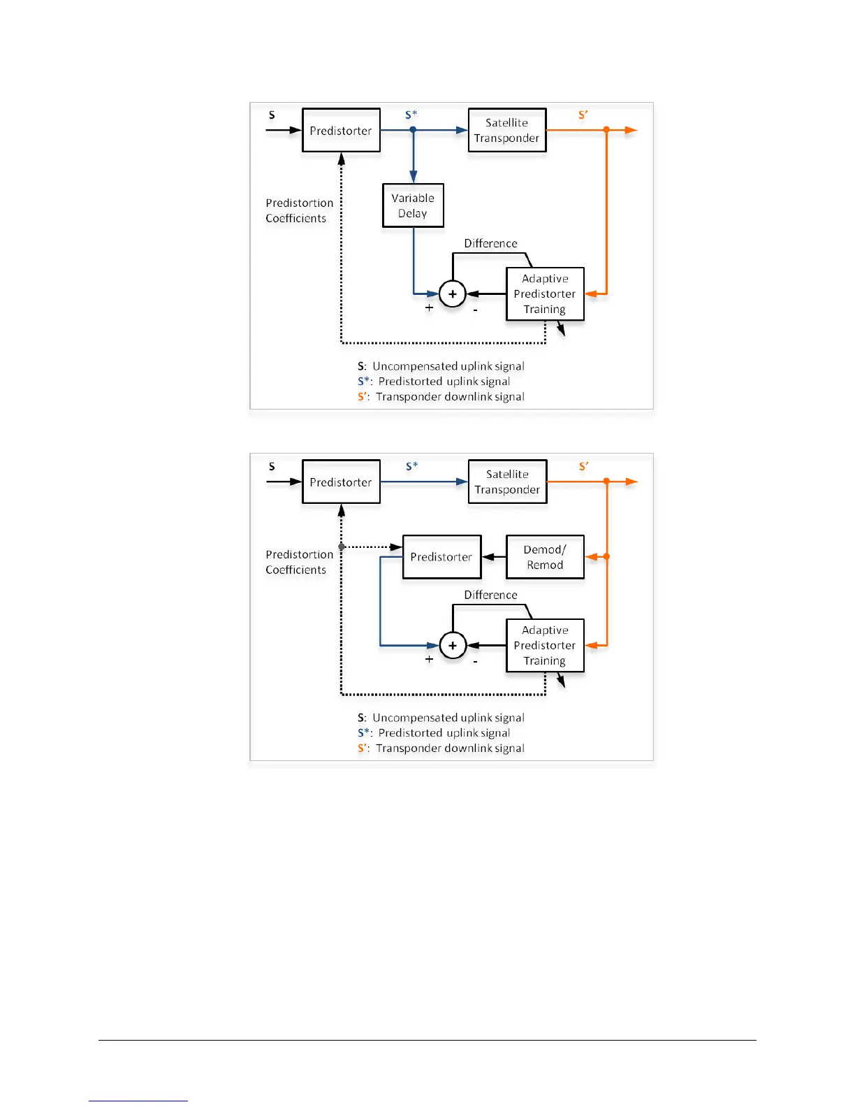
Figure L-5. Indirect Learning Local Approach
Figure L-6. Indirect Learning Remote Approach
In both approaches, the training procedure is essentially the same. The training procedure starts
by initializing the predistorter to be a pass-through system, i.e. signal S* equals signal S. Then,
the downlink signal S’ is time-aligned with the uplink signal such that the difference, created by
the satellite channel, can be monitored. Next, based on minimizing the difference signal an
adaptive inverse nonlinear system is trained by adapting complex-valued predistorter
coefficients. The predistorter in training is positioned following the satellite channel, forming a
so call ‘post-inverse’ system. Finally, the trained coefficients are relayed internally to the
predistorter.

Table of Contents

Related product manuals