EasyManua.ls Logo

Xerox WorkCentre 5225 - Space Requirements

Xerox WorkCentre 5225
1457 pages
Print Icon
To Next Page IconTo Next Page
To Next Page IconTo Next Page
To Previous Page IconTo Previous Page
To Previous Page IconTo Previous Page
Loading...
February, 2008
6-151
WorkCentre 5225, 5230
Space Requirements
General Procedures
Launch Version
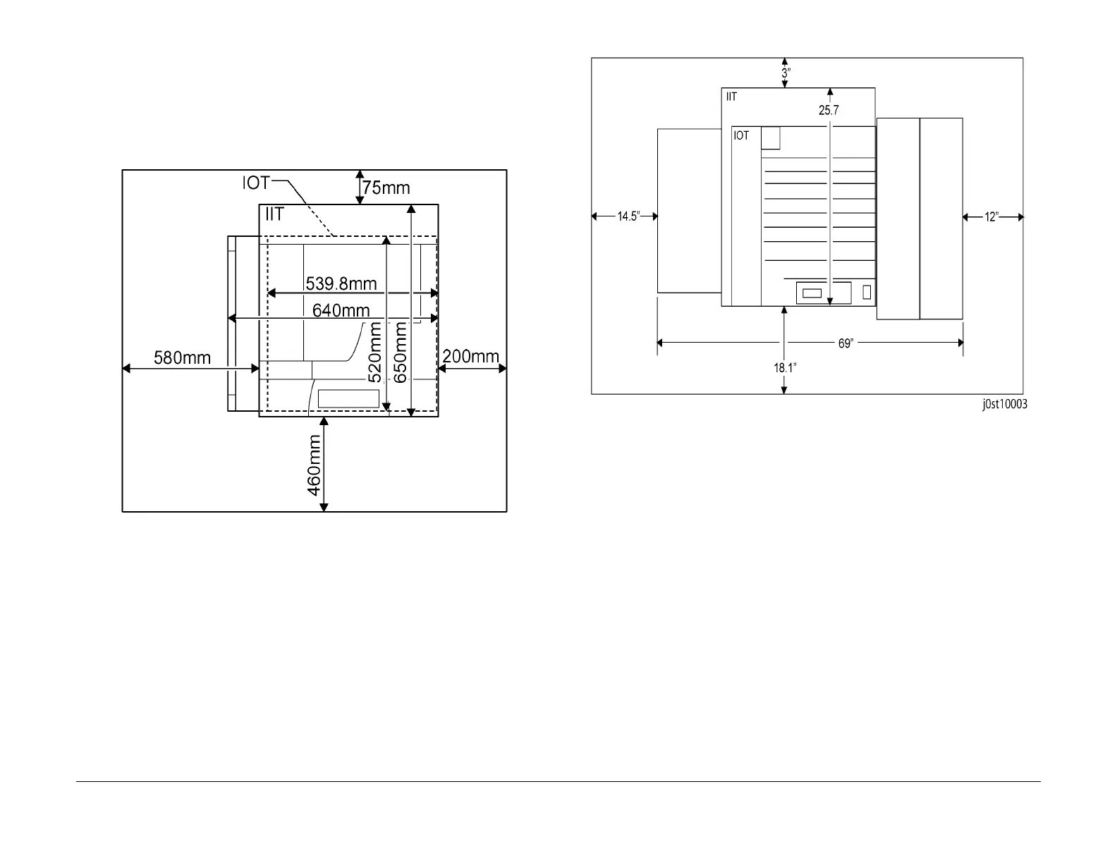
Space Requirements
Installation space requirements are shown in Figure 1 (WorkCenter 5225/5230 with A Fin-
isher), Figure 2 (WorkCenter 5225/5230 with SB Finisher and HCF).
Figure 1 Space Requirement - WorkCenter 5225/5230 with A Finisher (j0st61001)
Figure 2 Space Requirement - WorkCenter 5225/5230 with SB Finisher and HCF (j0st61003)
HCF
Front
SB Finisher with
Booklet Maker

Table of Contents

Other manuals for Xerox WorkCentre 5225

Related product manuals