EasyManua.ls Logo

YASKAWA E-7S SERVOPACK SGD7S - EMC Installation Conditions

YASKAWA E-7S SERVOPACK SGD7S
671 pages
Print Icon
To Next Page IconTo Next Page
To Next Page IconTo Next Page
To Previous Page IconTo Previous Page
To Previous Page IconTo Previous Page
Loading...
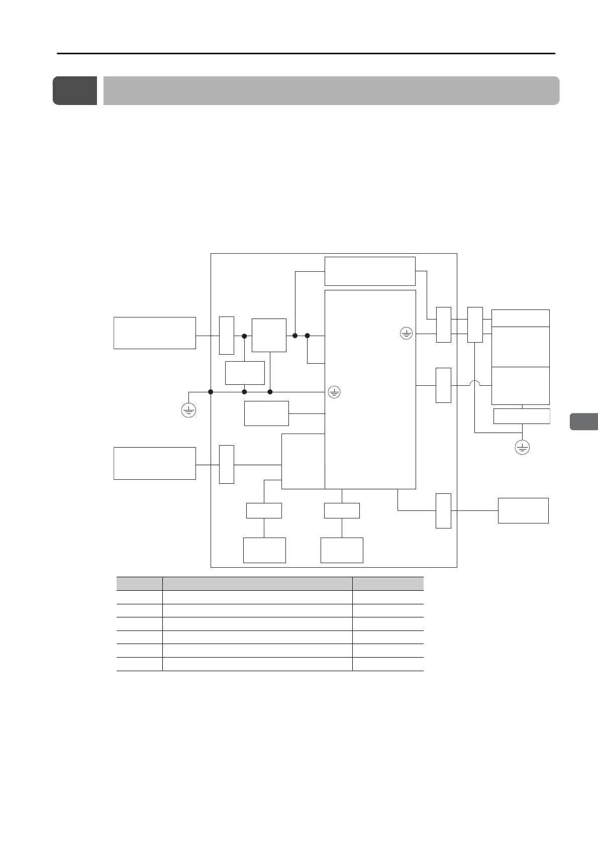
3.7 EMC Installation Conditions
3-9
3
Installation
3.7
EMC Installation Conditions
This section gives the installation conditions that were used for EMC certification testing.
The EMC installation conditions that are given here are the conditions that were used to pass
testing criteria at Yaskawa. The EMC level may change under other conditions, such as the
actual installation structure and wiring conditions. These Yaskawa products are designed to be
built into equipment. Therefore, you must implement EMC measures and confirm compliance
for the final equipment.
The applicable standards are EN 55011 group 1 class A, EN 61000-6-2, EN 61000-6-4, and
EN 61800-3 (category C2, second environment).
Three-Phase, 200 VAC
Symbol Cable Name Specification
I/O Signal Cable Shielded cable
Safety Function Device Cable Shielded cable
Servomotor Main Circuit Cable Shielded cable
Encoder Cable Shielded cable
Main Circuit Power Cable Shielded cable
Cable for Serial Command Communications Shielded cable
CN1
CN2
B1, B2
Safety
device
I/O
controller
PE
PE
Clamp
I/O
controller
Host controller
Clamp
Clamp
INDEXER
Module
CN12
CN11
Clamp
Regenerative
Resistor Unit
CN8
L1C and L2C
L1, L2, and L3
U, V, and W
Noise
filter
Surge
absorber
Clamp
Brake
Servomotor
Encoder
Brake power supply
SERVOPACK
Shield box
Power supply:
Three-phase, 200 VAC
ClampClamp
Clamp
Clamp

Table of Contents

Related product manuals