EasyManua.ls Logo

YASKAWA E-7S SERVOPACK SGD7S - Page 99

YASKAWA E-7S SERVOPACK SGD7S
671 pages
Print Icon
To Next Page IconTo Next Page
To Next Page IconTo Next Page
To Previous Page IconTo Previous Page
To Previous Page IconTo Previous Page
Loading...
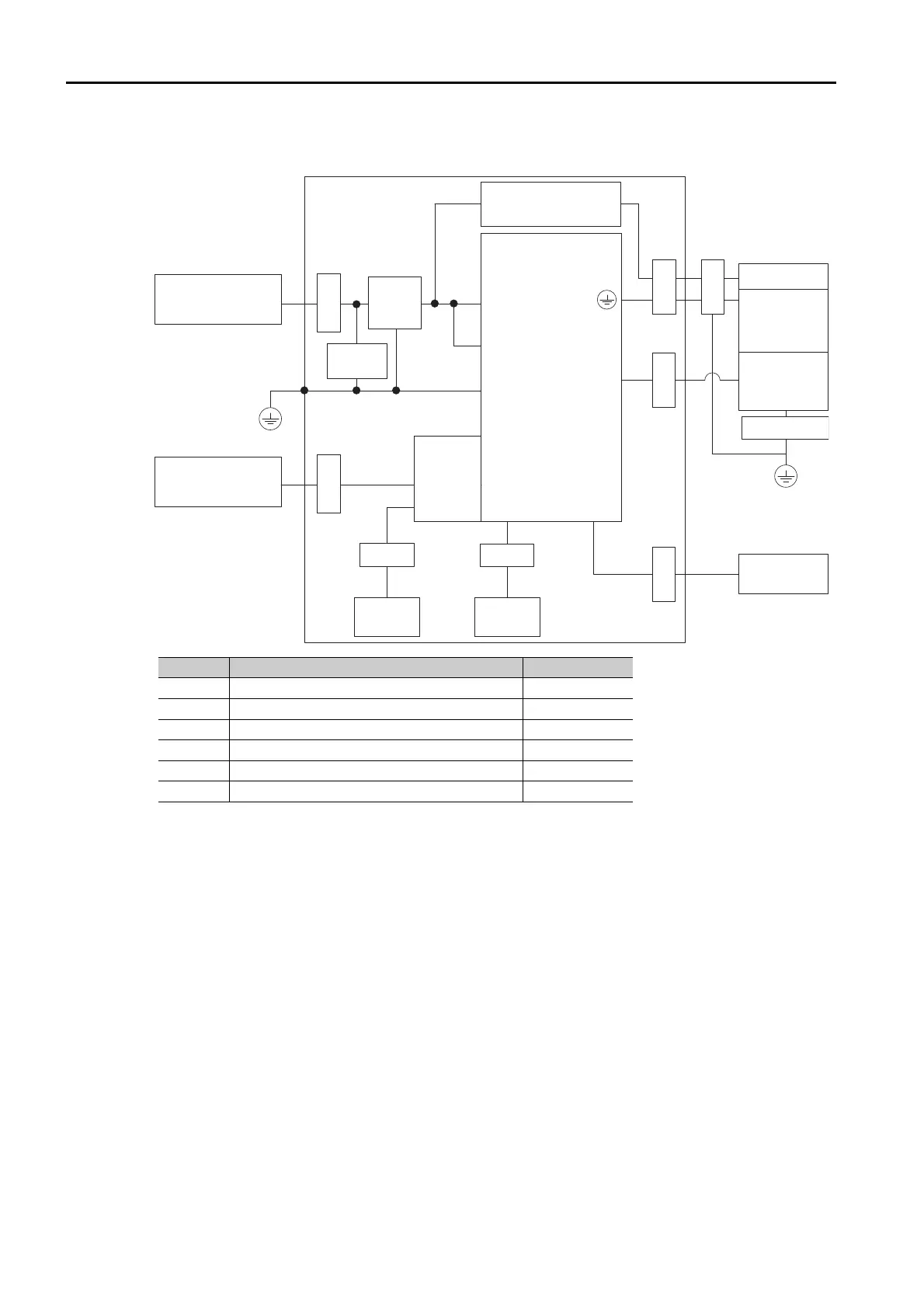
3.7 EMC Installation Conditions
3-10
Single-Phase, 200 VAC
Symbol Cable Name Specification
I/O Signal Cable Shielded cable
Safety Function Device Cable Shielded cable
Servomotor Main Circuit Cable Shielded cable
Encoder Cable Shielded cable
Main Circuit Power Cable Shielded cable
Cable for Serial Command Communications Shielded cable
CN1
CN2
L1C, L2C
PE
PE
Host controller
Clamp
INDEXER
Module
CN12
CN11
Safety device
Clamp
CN8
L1C and L2C
L1 and L2
U, V, and W
Noise
filter
Surge
absorber
Clamp
Brake
Servomotor
Encoder
Brake power supply
SERVOPACK
I/O
controller
Shield box
Power supply:
Single-phase, 200 VAC
ClampClamp
Clamp
Clamp Clamp
Clamp
I/O
controller

Table of Contents

Related product manuals