EasyManua.ls Logo

degdrive DGI900 - Operation and Using of the Control Panel; Control Panel Layout

degdrive DGI900
251 pages
Print Icon
To Next Page IconTo Next Page
To Next Page IconTo Next Page
To Previous Page IconTo Previous Page
To Previous Page IconTo Previous Page
Loading...
49
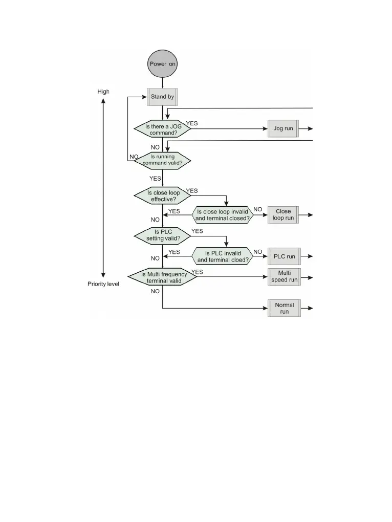
Fig.4-1 Running mode logic diagram Normal run
The above 5 kinds of running modes can be running in multiple frequency setting channel
except JOG running. PLC running, multi-stage speed running and normal running can carry
out swing frequency running
4.2 Operation and Using of the Control Panel
4.2.1 Control Panel Layout
User can control inverters’ start, frequency adjust, stop, braking, setup the running
parameters and control peripheral equipment through control panel and control terminal

Table of Contents