EasyManua.ls Logo

HP 8920A - RF ANALYZER Functional Block Diagram

HP 8920A
658 pages
Print Icon
To Next Page IconTo Next Page
To Next Page IconTo Next Page
To Previous Page IconTo Previous Page
To Previous Page IconTo Previous Page
Loading...
472
S:\HP892XX\USRGUIDE\manual\rfanscrn.fb
Chapter 17, RF Analyzer Screen
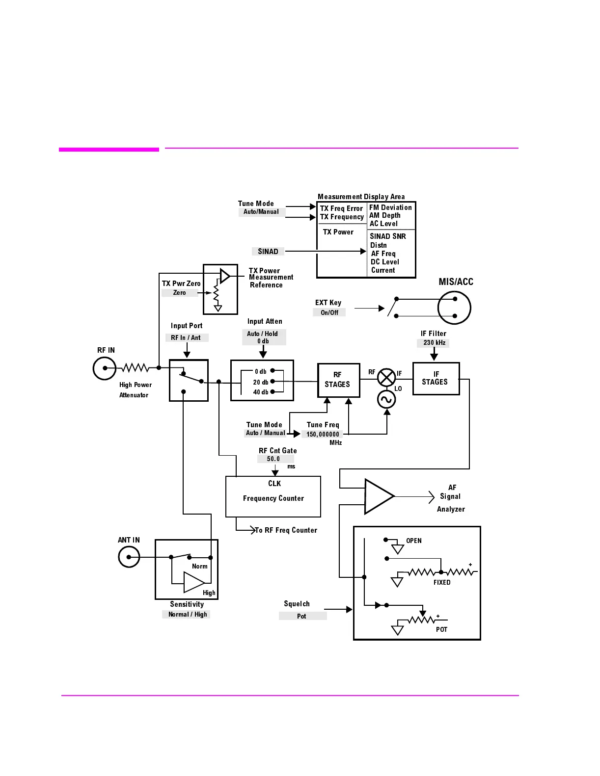
Block Diagram
Block Diagram
Figure 120 RF ANALYZER Functional Block diagram
7;)UHT(UURU
7XQH0RGH
7;)UHTXHQF\
7;3RZHU
)0'HYLDWLRQ
$0'HSWK
$&/HYHO
6,1$'615
'LVWQ
$))UHT
'&/HYHO
&XUUHQW
$XWR0DQXDO
0HDVXUHPHQW'LVSOD\$UHD
6,1$'
(;7.H\
2Q2II
$XWR+ROG
GE
0,6$&&
N+]
,))LOWHU
$XWR0DQXDO


7XQH)UHT
0+]
PV
5)
,)
/2
7XQH0RGH
,QSXW3RUW
,QSXW$WWHQ
5)
67$*(6
GE
GE
GE
+LJK3RZHU
$WWHQXDWRU
=HUR
5),Q$QW
5),1
7;3ZU=HUR
&/.
)UHTXHQF\&RXQWHU
7R5))UHT&RXQWHU
$17,1
1RUP
+LJK
6HQVLWLYLW\
1RUPDO+LJK
6TXHOFK
3RW
5)&QW*DWH
23(1
),;('
327
$)
6LJQDO
$QDO\]HU
,)
67$*(6
7;3RZHU
0HDVXUHPHQW
5HIHUHQFH

Table of Contents

Other manuals for HP 8920A

Related product manuals