EasyManua.ls Logo

Omron R88D-1SN ECT Series

Omron R88D-1SN ECT Series
974 pages
To Next Page IconTo Next Page
To Next Page IconTo Next Page
To Previous Page IconTo Previous Page
To Previous Page IconTo Previous Page
Loading...
4 Configuration and Wiring
4 - 22
AC Servomotors/Servo Drives 1S-series with Built-in EtherCAT® Communications User’s Manual (I586)
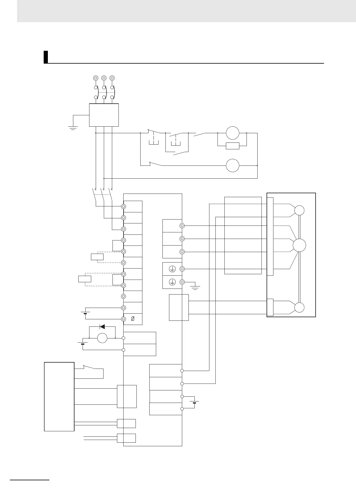
R88D-1SN10H-ECT (3-phase Input)
RT
MCCB (Fuse)
S
123
456
E
NF
PL
CN1
X
24 VDC
W
V
U
B
E
M
CN2
CN1
CN12
CNC
X
X
OFF ON
X
1MC
1MC
/ERR-
/ERR+
8
28
+24V_BKIR 2
0V_BKIR 1
24 VDC
E-CAT IN,CN10
E-CAT OUT,CN11
1S-series Servomotor
Encoder cable
Ground to 100 Ω or less
Control cable
User-side
control
device
Other E-CAT
devices
Ground to
100 Ω or
less
Noise filter (*1)
Main circuit power supply
Surge suppressor (*1)
Servo error display
1S-series Servo Drive
3-phase 200 to 240 VAC, 50/60 Hz: R88D-1SNH-ECT
Main circuit contactor (*1)
(*4)
1MC
L1
L2
L3
B3
B2
(*3)
CNA
N1
N2
External
regeneration
resistor
P/B1
N3
24 V
24 VDC
BKIR+4
BKIR-3
Reactor (*5)
(*2)
Power cable
(*6)

Table of Contents

Other manuals for Omron R88D-1SN ECT Series

Related product manuals