EasyManua.ls Logo

SENSTAR OmniTrax - Additional Lightning Protection

SENSTAR OmniTrax
252 pages
Print Icon
To Next Page IconTo Next Page
To Next Page IconTo Next Page
To Previous Page IconTo Previous Page
To Previous Page IconTo Previous Page
Loading...
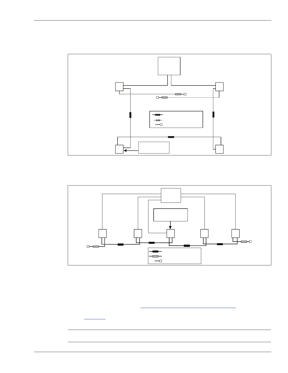
System power and data communication
OmniTrax Product Guide Page 69
In a configuration that is set up for dual direction data redundancy the Silver Network A-side data
path is connected to one processor and the B-side data path is connected to a second processor.
This enables the data to flow in two directions. Because of this, two cut cables will not disable the
entire system.
You can use network power and relay output alarm communications. Appendix c provides details
on using UltraLink I/O system relays and outputs to report OmniTrax alarm and supervision
conditions by running the UltraLink system in Network Manager mode.
Additional lightning protection
All power and data circuits on the OmniTrax processor and the Network Interface Unit include
lightning and transient protection. Senstar recommends the use of additional lightning protection
devices for the sensor cables (see Sensor cable lightning protection
on page 179) and at points
where EIA-422 copper wires exit or enter a building in areas that experience lightning and thunder
storms. Figure 38:
illustrates the use of additional lightning protection on the data lines between an
OmniTrax processor and a Network Interface Unit.
Figure 36: Dual direction data redundancy
Figure 37: Network power and relay output alarm data
Note Senstar strongly recommends the use of lightning protection devices
anywhere copper wires enter, or exit, a building.
1
4
3
2
a
b
a
b
48 VDC network
power supply
standalone decoupler
network decoupler
terminator
Network
Interface
Unit
EIA-422 data cable
1 2 3
4
5
standalone decoupler
network decoupler
terminator
contact
closure
interface
48 VDC network
power supply

Table of Contents

Related product manuals