EasyManua.ls Logo

AudioCodes Mediant 500L MSBR

AudioCodes Mediant 500L MSBR
1042 pages
To Next Page IconTo Next Page
To Next Page IconTo Next Page
To Previous Page IconTo Previous Page
To Previous Page IconTo Previous Page
Loading...
User's Manual 406 Document #: LTRT-10466
Mediant 500L MSBR
Matching Characteristics: One or more characteristics can be defined for the rule:
Source IP Group (to which the call belongs)
Source and destination Request-URI host name prefix
Source Trunk Group (from where the call is received)
Source (calling) and destination (called) telephone number prefix and suffix
Source and destination Request-URI host name prefix
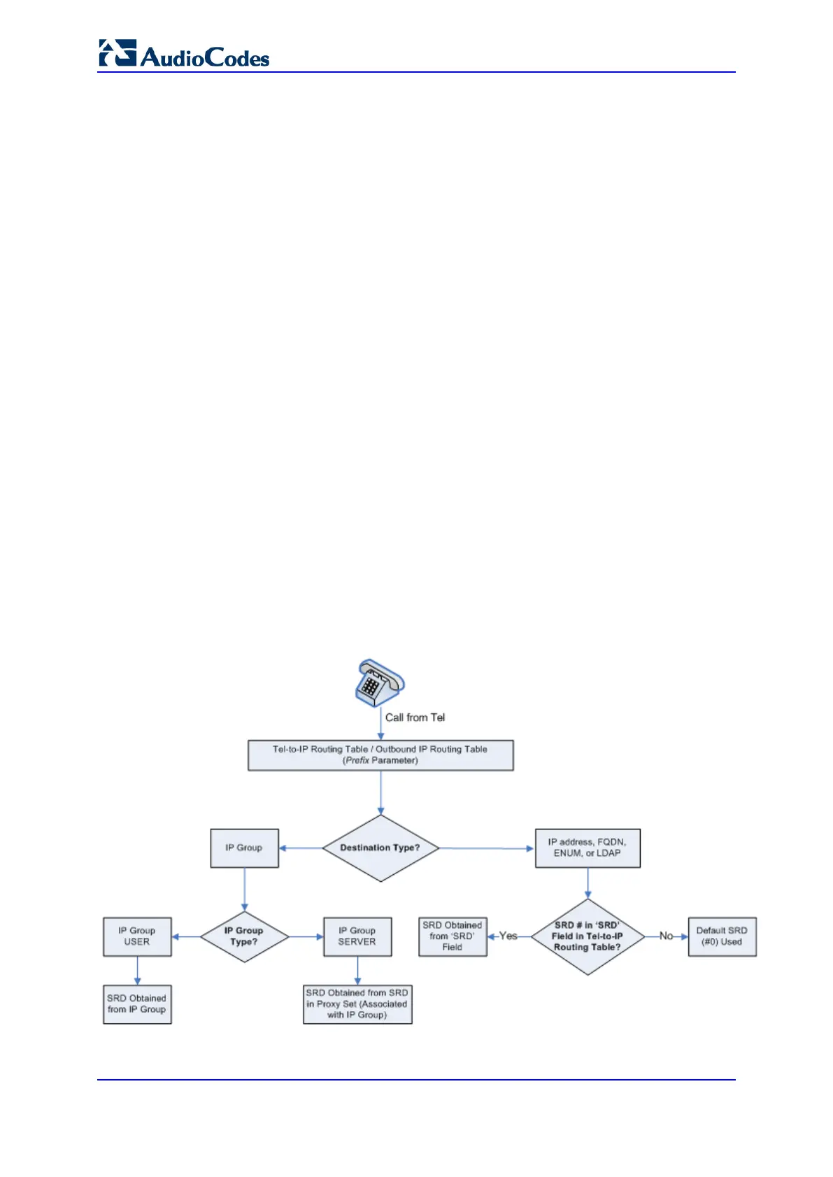
Destination: The destination can be any of the following:
IP address in dotted-decimal notation.
Fully Qualified Domain Name (FQDN).
E.164 Telephone Number Mapping (ENUM service).
Lightweight Directory Access Protocol (LDAP). For a description, see Routing
Based on LDAP Active Directory Queries on page 226.
IP Group, where the call is routed to the IP address configured for the Proxy Set
or SRD associated with the IP Group (configured in ''Configuring IP Groups'' on
page 287). If the device is configured with multiple SRDs, you can also indicate
(in the table's 'Dest. SRD' field) the destination SRD for routing to one of the
following destination types - IP address, FQDN, ENUM, or LDAP. If the SRD is
not specified, then the default SRD (0) is used. In scenarios where routing is to
an IP Group, the destination SRD is obtained from the SRD associated with the
IP Group (in the IP Group table). The specified destination SRD determines the:
Destination SIP interface (SIP port and control IP interface) - important when
using multiple SIP control VLANs
Media Realm (port and IP interface for media / RTP voice)
Other SRD-related interfaces and features on which the call is routed
Since each call must have a destination IP Group (even in cases where the
destination type is not to an IP Group), in cases when the IP Group is not specified,
the SRD's default IP Group is used, which is the first configured IP Group that belongs
to the SRD.
Figure 27-1: Locating SRD

Table of Contents

Other manuals for AudioCodes Mediant 500L MSBR

Related product manuals