EasyManua.ls Logo

AudioCodes Mediant 500L MSBR - Interworking SIP Re-INVITE Messages

AudioCodes Mediant 500L MSBR
1042 pages
Print Icon
To Next Page IconTo Next Page
To Next Page IconTo Next Page
To Previous Page IconTo Previous Page
To Previous Page IconTo Previous Page
Loading...
User's Manual 31. SBC Overview
Version 6.8 533 Mediant 500L MSBR
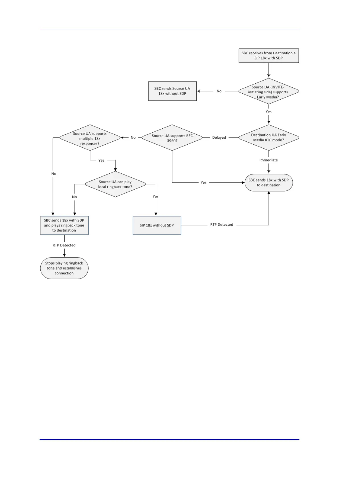
Figure 31-7: Early Media RTP - SIP 18x with SDP
31.7.7 Interworking SIP re-INVITE Messages
The device supports interworking of SIP re-INVITE messages. This enables
communication between endpoints that generate re-INVITE requests and those that do not
support the receipt of re-INVITEs. The device does not forward re-INVITE requests to IP
Groups that do not support it. Instead, it sends a SIP response to the re-INVITE request,
which can either be a success or a failure, depending on whether the device can bridge the
media between the endpoints. The device can also handle re-INVITEs with or without an
SDP body, enabling communication between endpoints that do not support re-INVITE
requests without SDP, and those that require SDP. The device generates an SDP offer and
adds it to the incoming re-INVITE request if it does not contain an SDP and only then
forwards it to the destination endpoint. This interworking support is configured by the IP
Profile parameter, 'SBC Remote Reinvite Support'.

Table of Contents

Other manuals for AudioCodes Mediant 500L MSBR

Related product manuals