EasyManua.ls Logo

AudioCodes Mediant 500L MSBR - Page 532

AudioCodes Mediant 500L MSBR
1042 pages
Print Icon
To Next Page IconTo Next Page
To Next Page IconTo Next Page
To Previous Page IconTo Previous Page
To Previous Page IconTo Previous Page
Loading...
User's Manual 532 Document #: LTRT-10466
Mediant 500L MSBR
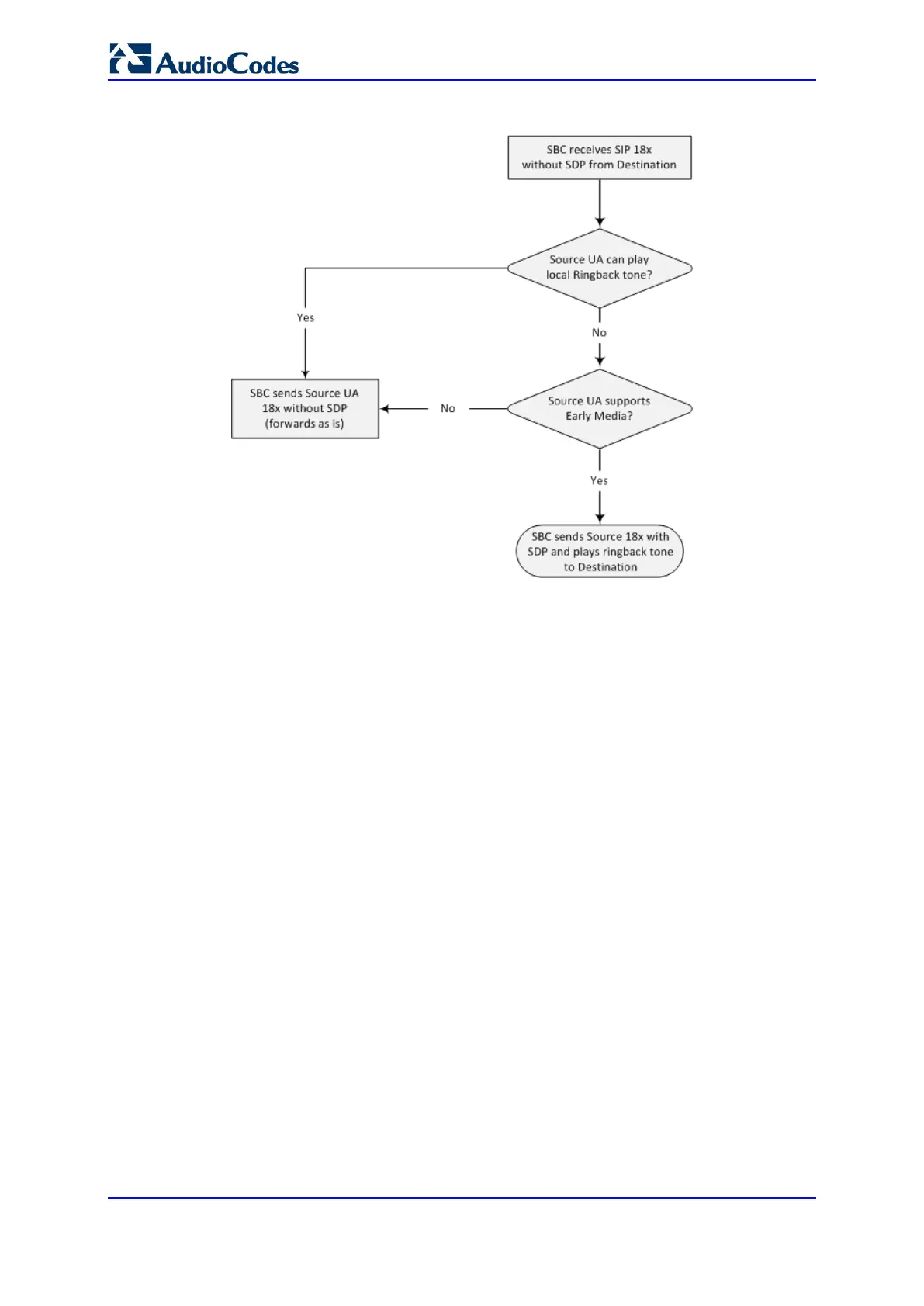
Figure 31-6: SBC Early Media RTP 18x without SDP

Table of Contents

Other manuals for AudioCodes Mediant 500L MSBR

Related product manuals