EasyManua.ls Logo

AudioCodes Mediant 500L MSBR - Registration Restriction Control

AudioCodes Mediant 500L MSBR
1042 pages
Print Icon
To Next Page IconTo Next Page
To Next Page IconTo Next Page
To Previous Page IconTo Previous Page
To Previous Page IconTo Previous Page
Loading...
User's Manual 31. SBC Overview
Version 6.8 519 Mediant 500L MSBR
31.3.5 Registration Restriction Control
The device provides flexibility in controlling user registration:
Limiting Number of Registrations: You can limit the number of users that can
register with the device per IP Group and/or SRD. By default, no limitation exists for
registered users. This is configured in the SRD and IP Group tables.
Blocking Incoming Calls from Unregistered Users: You can block incoming calls
(INVITE requests) from unregistered users (pertaining to User-type IP Groups). By
default, calls from unregistered users are not blocked. This is configured in the SRD
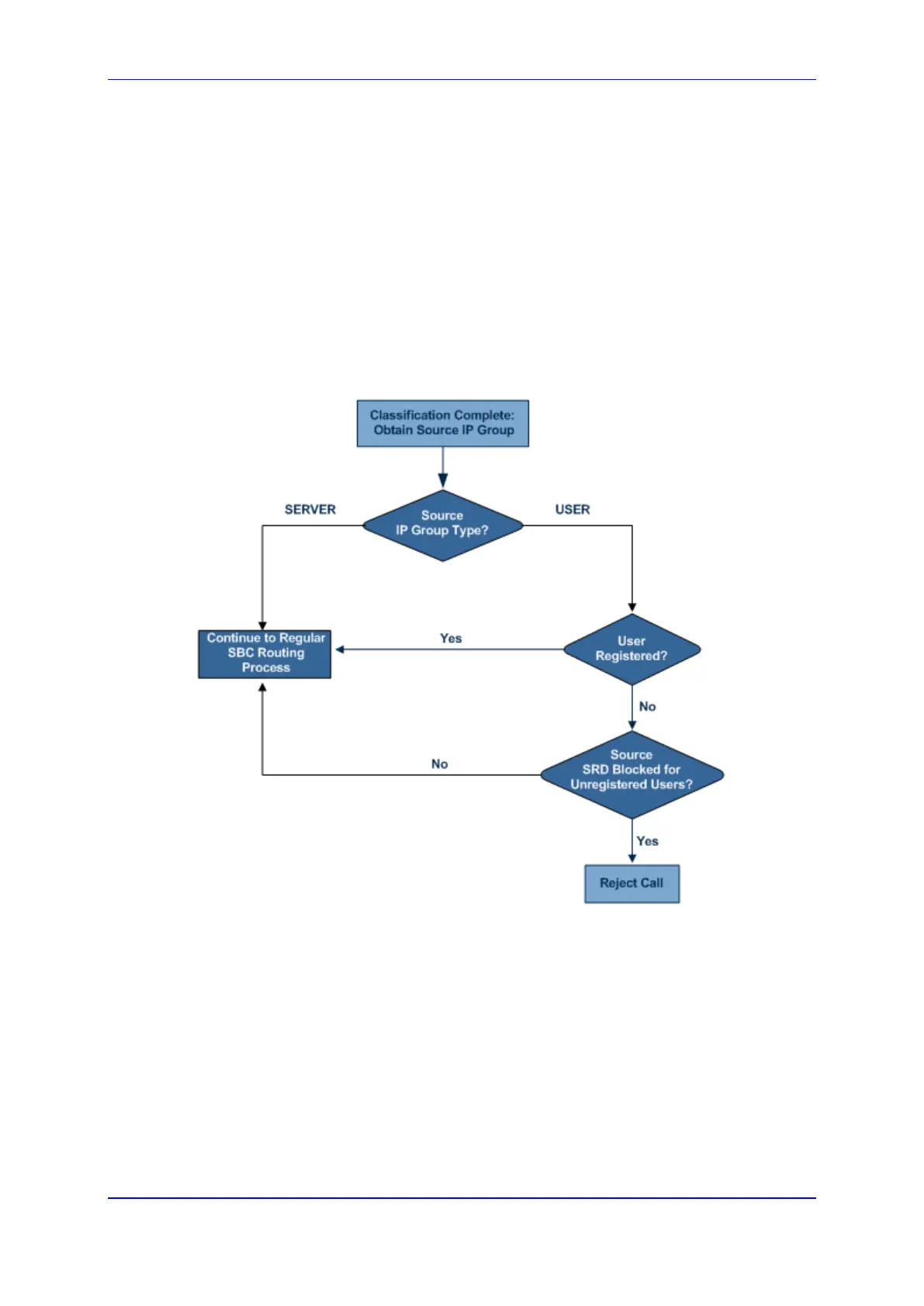
table. The flowchart below depicts the process for blocking unregistered users. When
the call is rejected, the device sends a SIP 500 (Server Internal Error) response to the
remote end.
Figure 31-2: Blocking Incoming Calls from Unregistered Users

Table of Contents

Other manuals for AudioCodes Mediant 500L MSBR

Related product manuals