EasyManua.ls Logo

AudioCodes Mediant 500L MSBR - User Registration

AudioCodes Mediant 500L MSBR
1042 pages
Print Icon
To Next Page IconTo Next Page
To Next Page IconTo Next Page
To Previous Page IconTo Previous Page
To Previous Page IconTo Previous Page
Loading...
User's Manual 516 Document #: LTRT-10466
Mediant 500L MSBR
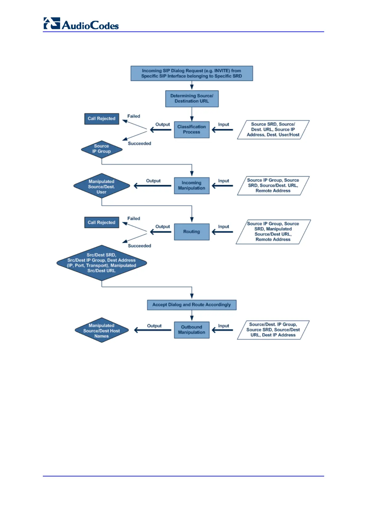
The flowchart below illustrates the SBC process:
Figure 31-1: Routing Process
31.3 User Registration
To allow registrations to traverse the SBC, the device must be configured with at least one
User-type IP Group. These IP Groups represent a group of user agents that share the
following characteristics:
Perform registrations and share the same serving proxy\registrar
Possess identical SIP and media behavior
Reside on the same Layer-3 network and are associated with the same SRD
Typically, the device is configured as the user agent's outbound proxy and the device is
configured (using the IP-to-IP Routing table) to route requests received from this IP Group
to the serving proxy and vice versa. Survivability can be achieved using the alternative
routing feature.

Table of Contents

Other manuals for AudioCodes Mediant 500L MSBR

Related product manuals