EasyManua.ls Logo

Europlex 3GS - Literal Edit and Holiday Scheduler

Default Icon
386 pages
Print Icon
To Next Page IconTo Next Page
To Next Page IconTo Next Page
To Previous Page IconTo Previous Page
To Previous Page IconTo Previous Page
Loading...
3GS Technical Manual
Issue 4.5 August 2005
8-92 Programming Menus
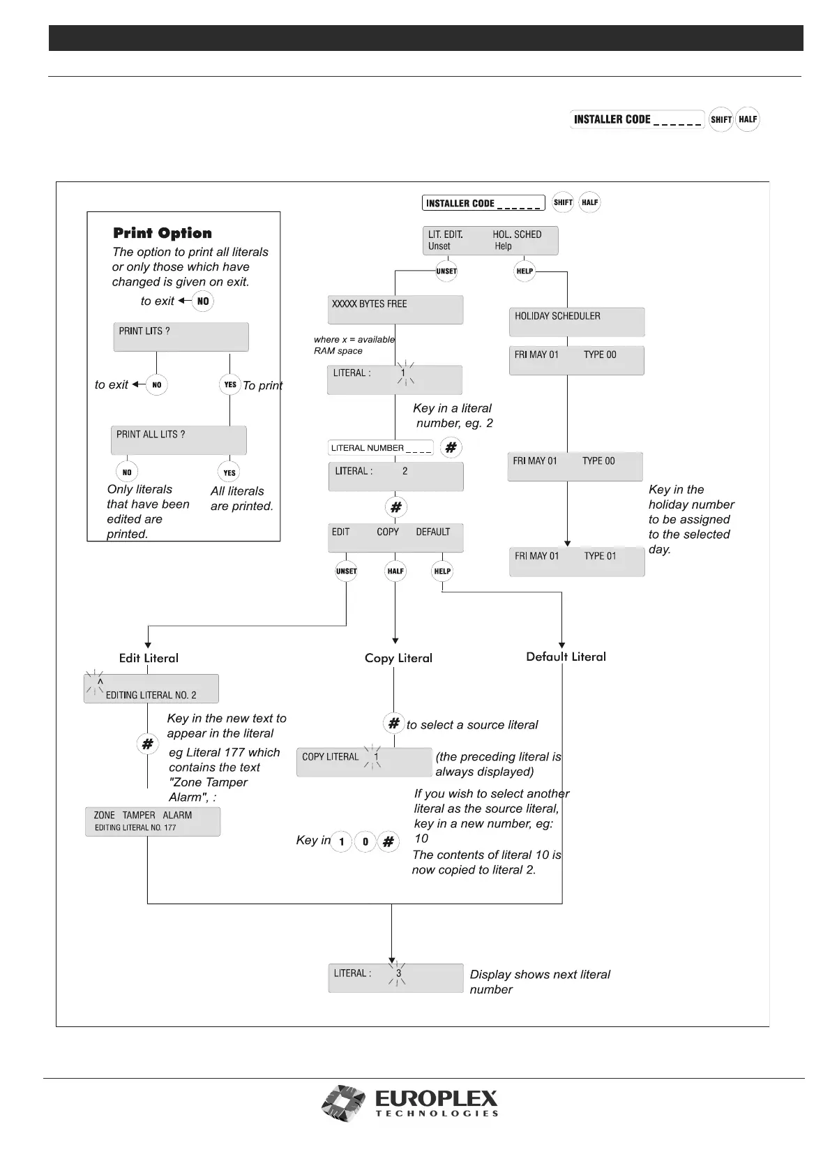
LITERAL EDIT AND HOLIDAY SCHEDULER
Function: This menu allows you to change system literals and schedule system holidays for alarm operation.

Table of Contents

Other manuals for Europlex 3GS

Related product manuals