EasyManua.ls Logo

Europlex 3GS - Setup Cards - Pass;Void

Default Icon
386 pages
Print Icon
To Next Page IconTo Next Page
To Next Page IconTo Next Page
To Previous Page IconTo Previous Page
To Previous Page IconTo Previous Page
Loading...
3GS Technical Manual
Issue 4.5 August 2005
8-46 Programming Menus
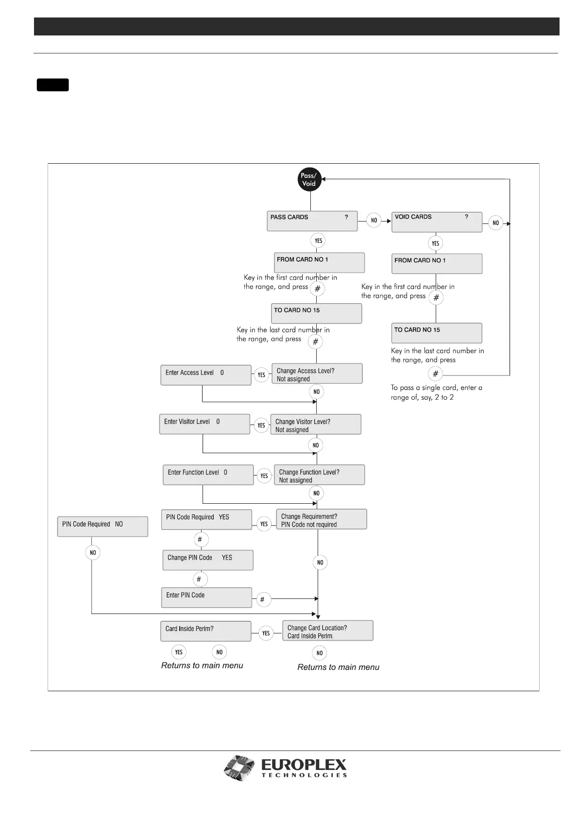
SETUP CARDS - PASS/VOID
Function: This menu allows you to pass cards on the Access Control system once a card ID has been assigned.
menu

Table of Contents

Other manuals for Europlex 3GS

Related product manuals