EasyManua.ls Logo

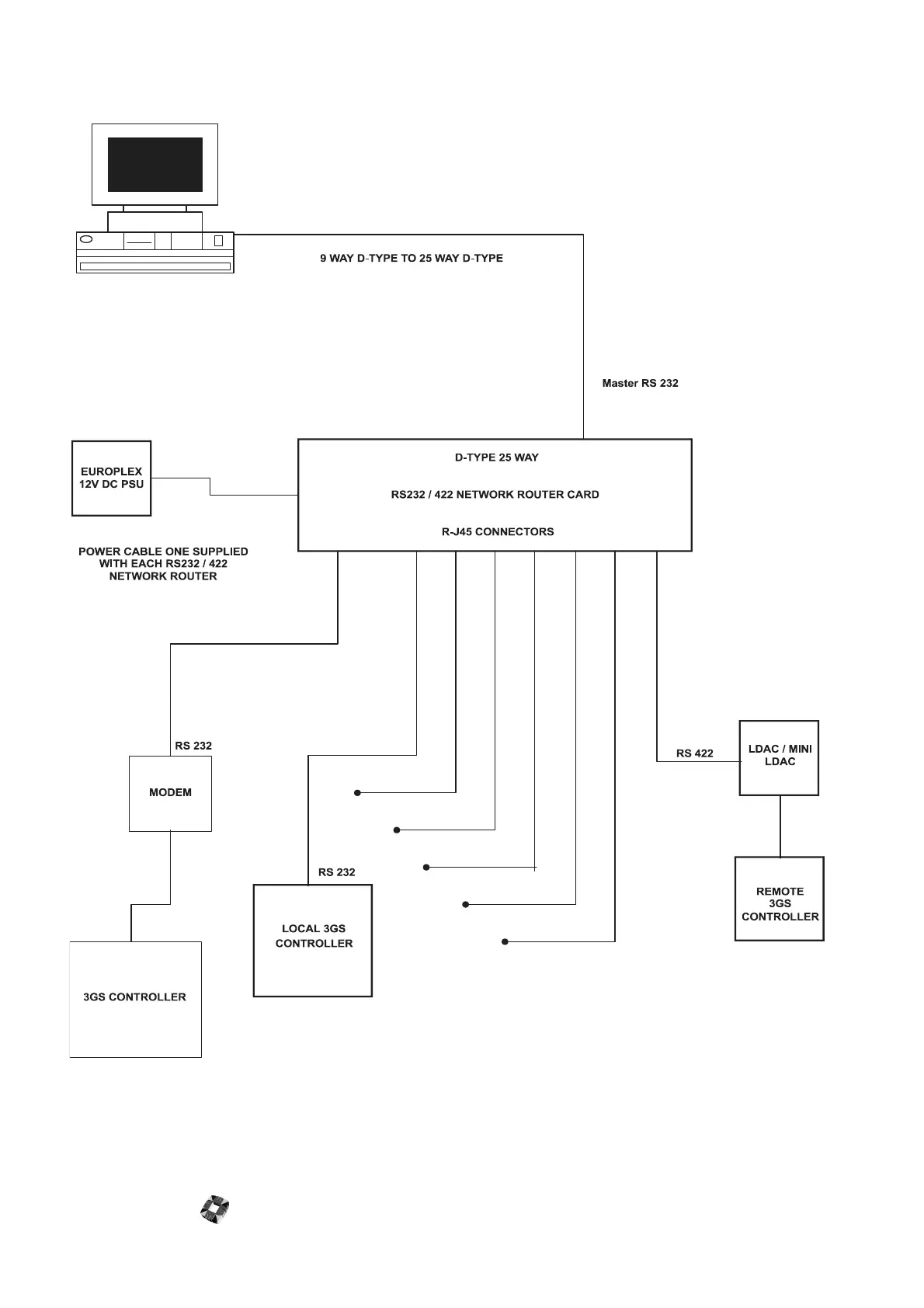
Europlex 3GS - Sample Connection Diagram & Scenarios

Default Icon
386 pages
Print Icon
To Next Page IconTo Next Page
To Next Page IconTo Next Page
To Previous Page IconTo Previous Page
To Previous Page IconTo Previous Page
Loading...
Network Router 13-4
SAMPLE CONNECTION DIAGRAM & SCENARIOS

Table of Contents

Other manuals for Europlex 3GS

Related product manuals