EasyManua.ls Logo

Europlex 3GS - Ringnet Communications

Default Icon
386 pages
Print Icon
To Next Page IconTo Next Page
To Next Page IconTo Next Page
To Previous Page IconTo Previous Page
To Previous Page IconTo Previous Page
Loading...
Issue 4.5 August 2005 Hardware Overview 2-5
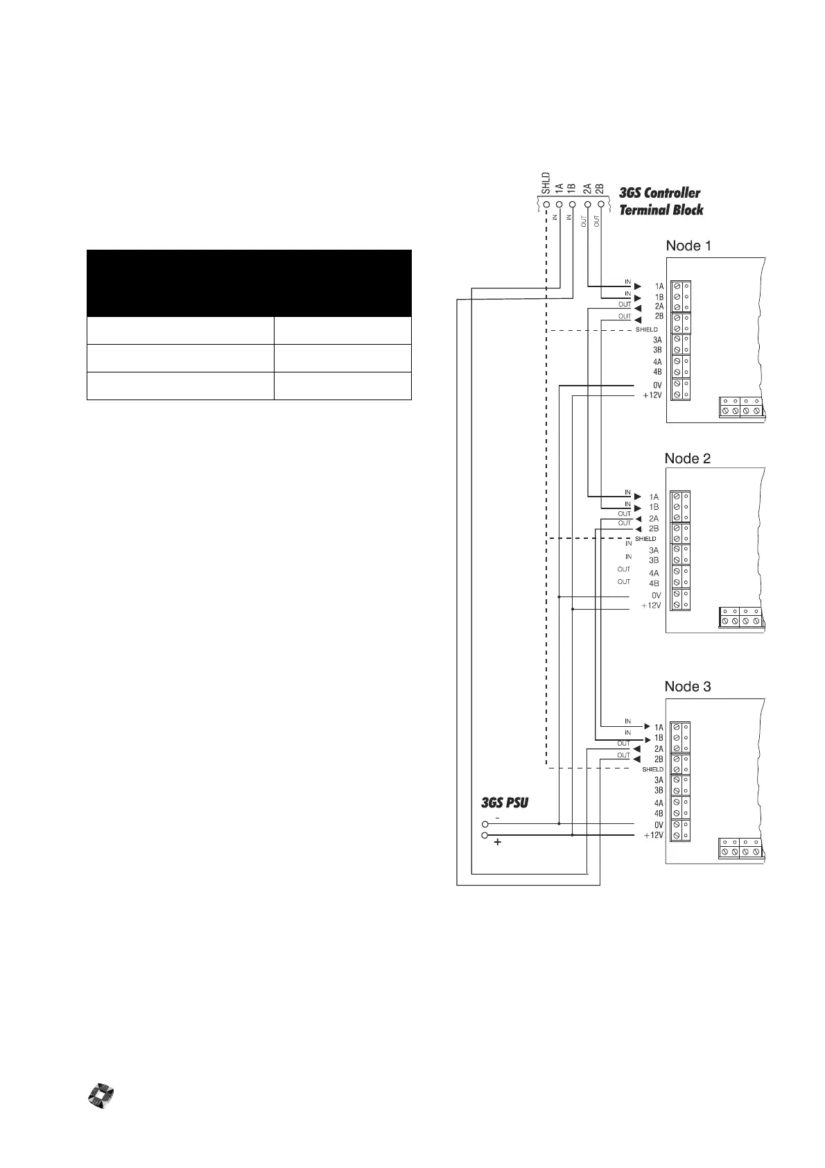
RINGNET COMMUNICATIONS
Node Wiring.
Nodes should be wired in a ring
configuration using shielded twisted pair cable such as
Belden 9829 or equivalent. It is important to connect the
cable shielding to the terminal as shown by the dotted
line in the diagram opposite. The maximum distance
permitted between nodes is cable dependent – see the
following table:
Note The 8 In 2 Out node, 8 Output node, Enhanced 3GS
RKD and Access node all include on-board ferrites on the
ringnet. As a result, they do not require ferrites during
wiring. Details of CE compliance can found on the Europlex
web site or by contacting the Technical support
department.
We recommend, in line with good working practises,
that you site all nodes and interconnecting cables away
from sources of heat, extreme cold, moisture, vibration
and so on. Power and data signals should be run in
separate cables. All cabling should be wired using ferrites
as specified on standard CE compliance sheets.
The example diagram (opposite) shows sample ringnet
wiring.
Cable Type
Maximum
distance
between nodes
Belden 9502* (Screened) 500m
UTP Category: 5 (Solid Core) 1000m
Belden 9829 1000m
*or equivalent

Table of Contents

Other manuals for Europlex 3GS

Related product manuals