EasyManua.ls Logo

Hisense AHM-080HCDSAA - Page 332

Hisense AHM-080HCDSAA
489 pages
Print Icon
To Next Page IconTo Next Page
To Next Page IconTo Next Page
To Previous Page IconTo Previous Page
To Previous Page IconTo Previous Page
Loading...
311
Troubleshooting
Only an authorized person can check using this method.
Before Checking
(1) Turn ON the main power supply. Wait for more than 20 seconds to start checking.
(2) Checking Items
* Expansion Valve Opening
* Temperature Readings from Thermistors
(3) Check the locations of 7-segment and push switches.
(4) High voltage is applied to the main PCB and electrical parts. Never touch electrical parts and wires without appropriate
personal protective equipment (PPE) when checking.
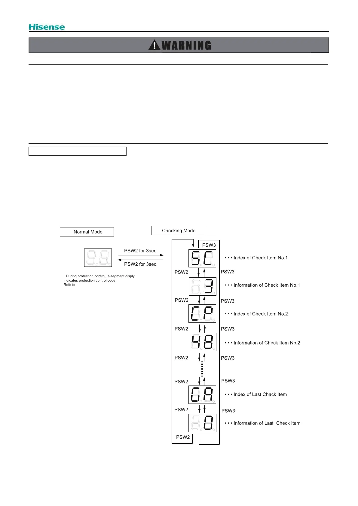
4 Checking Using 7-Segment Display
You can check the operating conditions and each part of the refrigerant system temperature condition by 7-segment
display (SEG1) on the outdoor unit display PCB and push switches (PSW).
To start the checking mode: Press PSW2 for 3 seconds
To move the checking item forward: Press PSW2
To move the checking item backward: Press PSW3
To cancel the checking mode: Press PSW2 for 3 seconds
*
*
“Checking of Protection
Control Information”

Table of Contents