EasyManua.ls Logo

Intel 8253 - Page 404

Intel 8253
773 pages
Print Icon
To Next Page IconTo Next Page
To Next Page IconTo Next Page
To Previous Page IconTo Previous Page
To Previous Page IconTo Previous Page
Loading...
XA User Guide 6-4 4/17/98
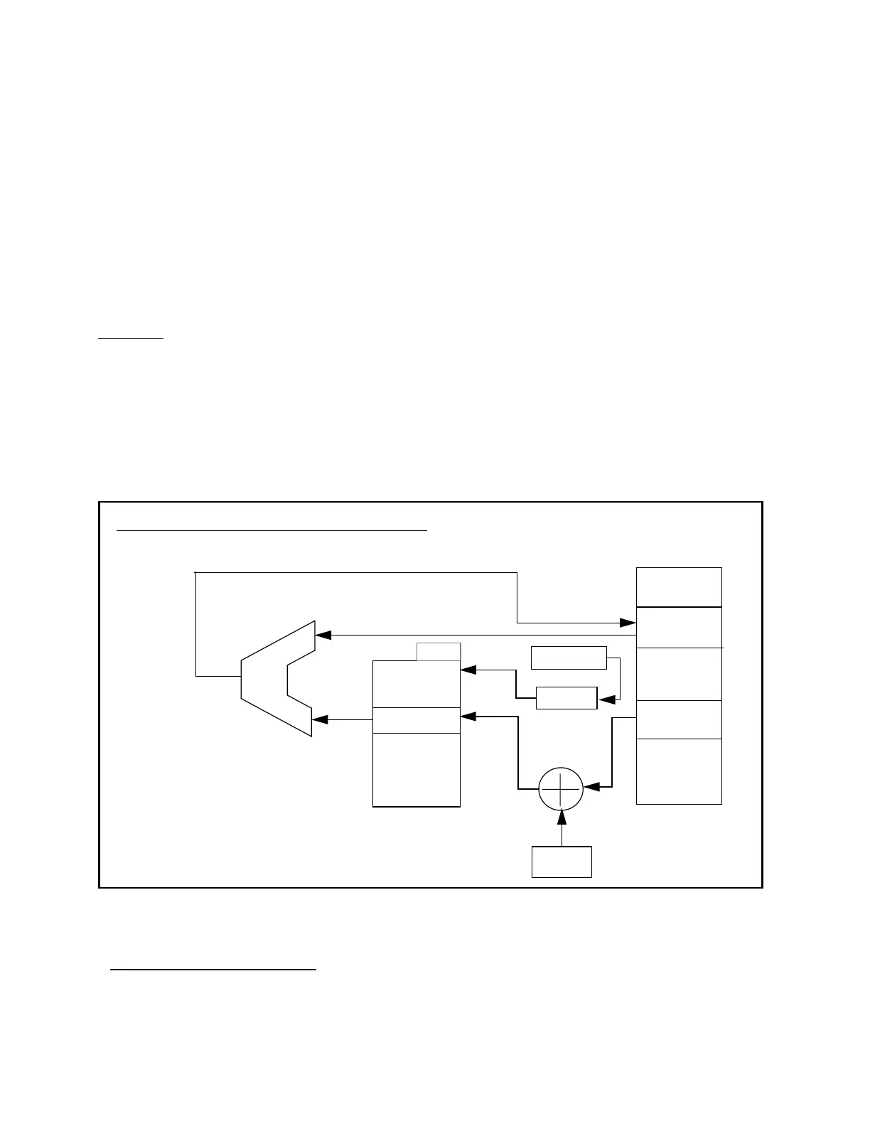
6.2.3 Indirect-Offset Addressing
This addressing mode is just like the Register-Indirect addressing mode above except that an
additional displacement value is added to obtain the final effective address. Instructions using
this addressing mode contain a 16-bit address field and an 8 or 16-bit signed displacement field.
This field addresses 1 out of 8 pointer registers in the Register File that contains the 16-bit
address of the operand in any 64K data segment. The contents of the pointer register are added to
the signed displacement to obtain the effective address
3
(which must be even) of the operand.
For data the segment is identified by the 8-bit contents of DS or the ES and for code, by the 8-bit
contents of PC23-16 or CS as selected by the appropriate bit (SSEL.bit n = 0 selects DS and 1
selects ES for data and SSEL.bitn = 0 selects PC and 1 selects CS for code) in the segment select
register SSEL.
Example: ADD R5, [R3 +30h] Before: R3 contains C000h
SSEL.3 = 1 R5 contains 0065h
i.e., the operand is in Word at C030h = A540h
segment determined
by the contents of ES After: R3 contains C000h
So, if ES = 04, the R5 contains A5A5h
operand is in segment Word at C030h = A540h
4 of data memory.
Figure 6.3
3. In case of an odd address, the XA forces the operand fetch from the next lower even boundary
(address.bit0 = 0)
ALU
ADD R5, [R3+30]
0h
DATA MEMORY
REGISTER - INDIRECT WITH OFFSET
REGISTER FILE
C000h
DESTINATION
FFFFh
R5
POINTER
SSEL.3 = 1
ES = 4
Seg4
R3
0065h A5A5h
0030h
C030h
A540h

Table of Contents