EasyManua.ls Logo

Koden MDP-621 - Page 146

Koden MDP-621
244 pages
Print Icon
To Next Page IconTo Next Page
To Next Page IconTo Next Page
To Previous Page IconTo Previous Page
To Previous Page IconTo Previous Page
Loading...
Chapter 8  MDP-1241/1240/1260/1210
Sounder operation  Operation manual
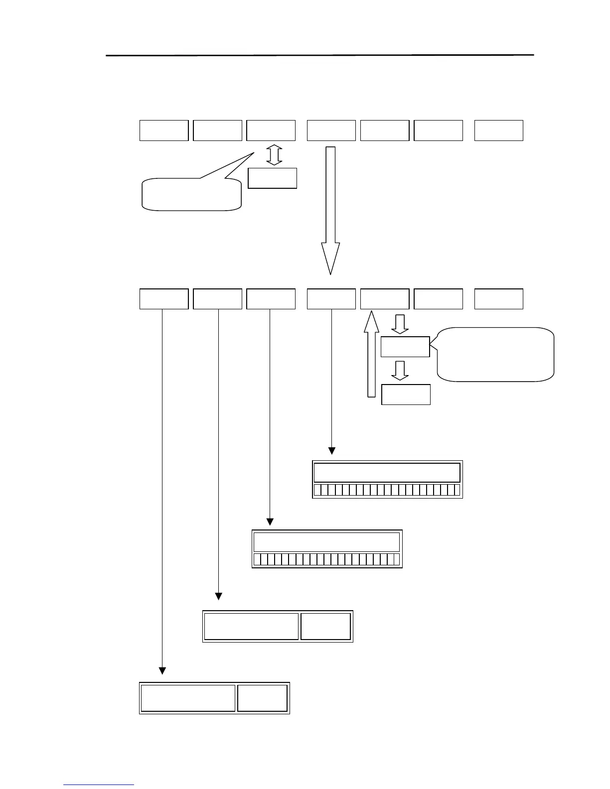
(b) Setting the fish school alarm
SOUNDER/PAGE2/ALARM
D ALM
AREA
ON
D ALM
F ALM
AREA
F ALM
ON
RETURN
SOUNDER
PAGE2
OFF
F ALM
Turns the fish school
alarm ON/OFF.
If the F ALM AREA key is
pressed, the alarm area settings
menu is displayed.
U ALM L ALM
COLOR
RETURN
SOUNDER
U ALM
Sets the alarm area (lower).
PAGE2
COLOR
Sets the alarm color (upper).
Sets the alarm color (bottom).
L ALM COLOR
SIG LG
MIDDLE
SIG LG
SHORT
Sets the duration of the fish
school alarm. Changes the
duration from longmid
short.
SIG LG
LONG
SOUNDER/PAGE2/ALARM/F ALM AREA
L ALM
If the U ALM, L ALM key is
pressed, the color settings
box is displayed.
Set the color by using the
rotary control.
U ALM COLOR
50L ALM
If the S ALM, D ALM key is pressed,
the adjustment box is displayed.
Set up the area by using the rotar
y
control.
Sets the alarm area (upper).
15U ALM
8-16  0093161202-06
 

Table of Contents

Related product manuals