EasyManua.ls Logo

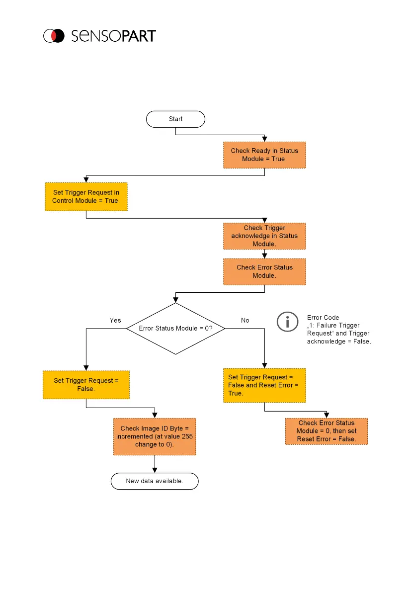
Sensopart Visor - Trigger Request Sequence

Sensopart Visor
263 pages
Print Icon
To Next Page IconTo Next Page
To Next Page IconTo Next Page
To Previous Page IconTo Previous Page
To Previous Page IconTo Previous Page
Loading...
VISOR
®
Communications manual
Trigger Request Sequence
Page 43 EN 06814859 - 1/24/2019-00

Table of Contents

Related product manuals