EasyManua.ls Logo

Sensopart Visor - Sequence for Requests Via Request;Response Module

Sensopart Visor
263 pages
Print Icon
To Next Page IconTo Next Page
To Next Page IconTo Next Page
To Previous Page IconTo Previous Page
To Previous Page IconTo Previous Page
Loading...
VISOR
®
Communications manual
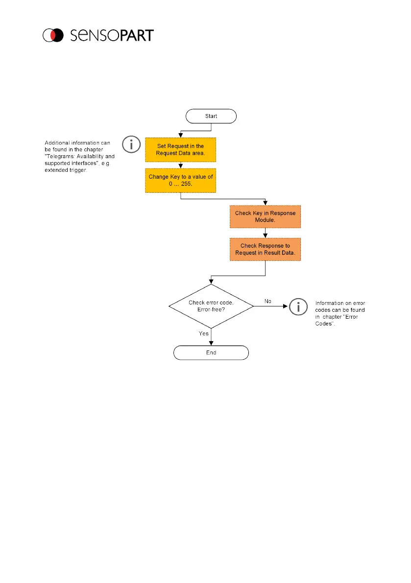
Sequence for requests via request/response module
Telegrams: Availability and supported interfaces (Page 85)
Error codes (Page 88)
Error Reset (depicted in the use case "Job change not possible")
1. Reset with "Reset Error Bit"
Page 47 EN 06814859 - 1/24/2019-00

Table of Contents

Related product manuals